木星大気における平均的な流れ場と凝結成分の分布を数値的に求める.
|
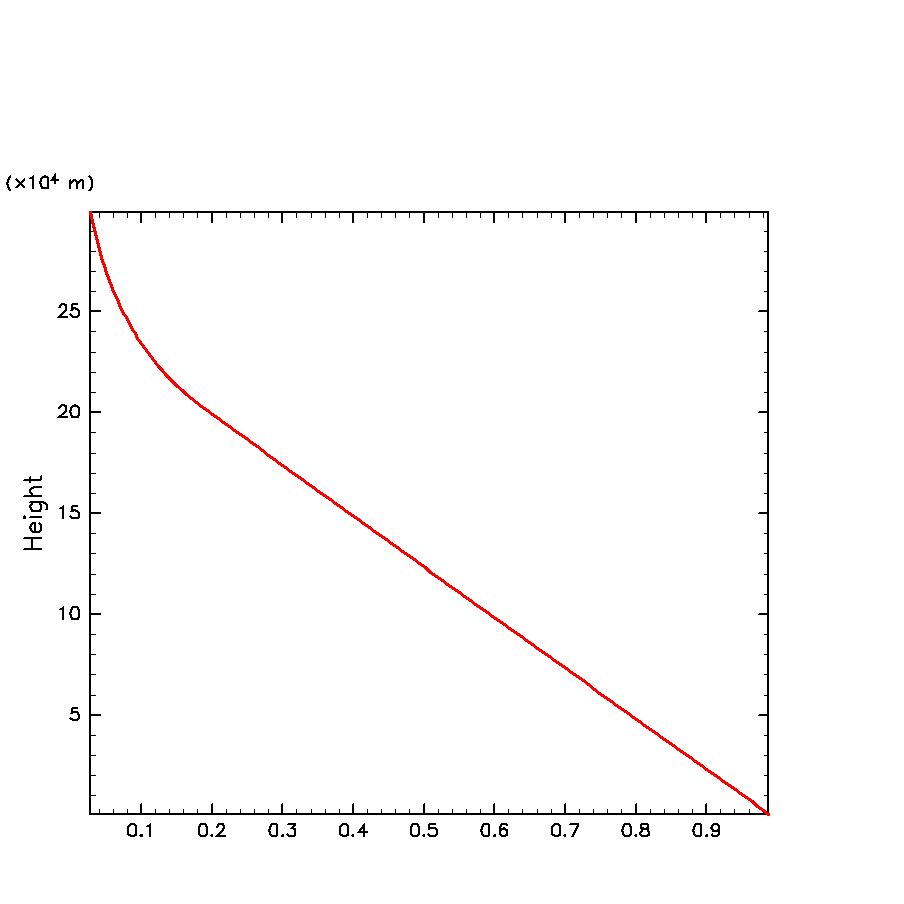
温位の時間変化
|
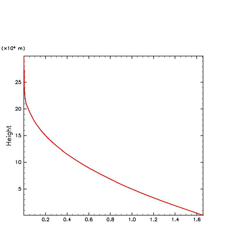
仮温位の時間変化
|
鉛直速度の自乗平均
|
運動エネルギー
|
凝結成分気体混合比(赤: H2O, 緑: H2S, 青: NH3)
|
H2O 蒸気混合比
|
H2S 蒸気混合比
|
NH3 蒸気混合比
|
凝結物混合比(赤: H2O, 緑: NH4SH, 青: NH3)
|
H2O 雲と雨の混合比
|
NH3 雲と雨の混合比
|
NH4SH 雲と雨の混合比
|
H2O 相対湿度
|
NH3 相対湿度
|
NH4SH 平衡状態からのずれ
|
凝結と反応による温位変化
|
浮力
|
浮力(温度の寄与)
|
浮力(分子量の寄与)
|
浮力(引きづりの効果)
|
安定度
|
安定度(温度の寄与)
|
安定度(分子量の寄与)
|
PotTempAnal.png
|
VPotTempAnal.png
|
VelZDev.png
|
KEnergy.png
|
MixRtAnal-gas_lin.png
|
MixRtAnal-gas_H2O_lin.png
|
MixRtAnal-gas_H2S_lin.png
|
MixRtAnal-gas_NH3_lin.png
|
MixRtAnal-cnd.png
|
MixRtAnal-cnd_H2O.png
|
MixRtAnal-cnd_NH3.png
|
MixRtAnal-cnd_NH4SH.png
|
MixRtAnal-Hum_H2O_lin.png
|
MixRtAnal-Hum_NH3_lin.png
|
MixRtAnal-EqConst_NH4SH_lin.png
|
PotTemp-cndvap_lin.png
|
BuoyAnal_lin.png
|
BuoyAnal-temp_lin.png
|
BuoyAnal-molwt_lin.png
|
BuoyAnal-drag_lin.png
|
StabAnal_lin.png
|
StabAnal-temp_lin.png
|
StabAnal-molwt_lin.png
|
|
|
|
|
|
MixRtAnal-gas.png
|
MixRtAnal-gas_H2O.png
|
MixRtAnal-gas_H2S.png
|
MixRtAnal-gas_NH3.png
|
|
|
|
|
|
|
|
PotTemp-cndvap.png
|
BuoyAnal.png
|
BuoyAnal-temp.png
|
BuoyAnal-molwt.png
|
BuoyAnal-drag.png
|
StabAnal.png
|
StabAnal-temp.png
|
StabAnal-molwt.png
|
|
H2O 蒸気の移流による混合比変化
|
H2O 蒸気の乱流拡散による混合比変化
|
H2O 蒸気の数値拡散による混合比変化
|
H2O 蒸気の穴埋めプログラムによる混合比変化
|
H2O 蒸気の穴埋めプログラム(2)凝結による混合比変化
|
H2O 蒸気の凝結/蒸発による混合比変化
|
H2O 蒸気の地表面フラックスによる混合比変化
|
|
|
|
|
|
|
|
|
|
|
|
|
|
|
|
|
MixRt-cndvap-all_H2O-g_Adv.png
|
MixRt-cndvap-all_H2O-g_Turb.png
|
MixRt-cndvap-all_H2O-g_Diff.png
|
MixRt-cndvap-all_H2O-g_Fill1.png
|
MixRt-cndvap-all_H2O-g_Fill2.png
|
MixRt-cndvap-all_H2O-g_Cond.png
|
MixRt-cndvap-all_H2O-g_Flux.png
|
|
|
|
|
|
|
|
|
|
|
|
|
|
|
|
|
MixRt-cndvap-all_H2O-g_Adv_lin.png
|
MixRt-cndvap-all_H2O-g_Turb_lin.png
|
MixRt-cndvap-all_H2O-g_Diff_lin.png
|
MixRt-cndvap-all_H2O-g_Fill1_lin.png
|
MixRt-cndvap-all_H2O-g_Fill2_lin.png
|
MixRt-cndvap-all_H2O-g_Cond_lin.png
|
MixRt-cndvap-all_H2O-g_Flux_lin.png
|
|
|
|
|
|
|
|
|
|
|
|
|
|
|
|
|
|
H2S 蒸気の移流による混合比変化
|
H2S 蒸気の乱流拡散による混合比変化
|
H2S 蒸気の数値拡散による混合比変化
|
H2S 蒸気の穴埋めプログラムによる混合比変化
|
H2S 蒸気の穴埋めプログラム(2)凝結による混合比変化
|
H2S 蒸気の凝結/蒸発による混合比変化
|
H2S 蒸気の地表面フラックスによる混合比変化
|
|
|
|
|
|
|
|
|
|
|
|
|
|
|
|
|
MixRt-cndvap-all_H2S-g_Adv.png
|
MixRt-cndvap-all_H2S-g_Turb.png
|
MixRt-cndvap-all_H2S-g_Diff.png
|
MixRt-cndvap-all_H2S-g_Fill1.png
|
MixRt-cndvap-all_H2S-g_Fill2.png
|
MixRt-cndvap-all_H2S-g_Cond.png
|
MixRt-cndvap-all_H2S-g_Flux.png
|
|
|
|
|
|
|
|
|
|
|
|
|
|
|
|
|
MixRt-cndvap-all_H2S-g_Adv_lin.png
|
MixRt-cndvap-all_H2S-g_Turb_lin.png
|
MixRt-cndvap-all_H2S-g_Diff_lin.png
|
MixRt-cndvap-all_H2S-g_Fill1_lin.png
|
MixRt-cndvap-all_H2S-g_Fill2_lin.png
|
MixRt-cndvap-all_H2S-g_Cond.png
|
MixRt-cndvap-all_H2S-g_Flux.png
|
|
|
|
|
|
|
|
|
|
|
|
|
|
|
|
|
|
NH3 蒸気の移流による混合比変化
|
NH3 蒸気の乱流拡散による混合比変化
|
NH3 蒸気の数値拡散による混合比変化
|
NH3 蒸気の穴埋めプログラムによる混合比変化
|
NH3 蒸気の穴埋めプログラム(2)凝結による混合比変化
|
NH3 蒸気の凝結/蒸発による混合比変化
|
NH3 蒸気の地表面フラックスによる混合比変化
|
|
|
|
|
|
|
|
|
|
|
|
|
|
|
|
|
MixRt-cndvap-all_NH3-g_Adv.png
|
MixRt-cndvap-all_NH3-g_Turb.png
|
MixRt-cndvap-all_NH3-g_Diff.png
|
MixRt-cndvap-all_NH3-g_Fill1.png
|
MixRt-cndvap-all_NH3-g_Fill2.png
|
MixRt-cndvap-all_NH3-g_Cond.png
|
MixRt-cndvap-all_NH3-g_Flux.png
|
|
|
|
|
|
|
|
|
|
|
|
|
|
|
|
|
MixRt-cndvap-all_NH3-g_Adv_lin.png
|
MixRt-cndvap-all_NH3-g_Turb_lin.png
|
MixRt-cndvap-all_NH3-g_Diff_lin.png
|
MixRt-cndvap-all_NH3-g_Fill1_lin.png
|
MixRt-cndvap-all_NH3-g_Fill2_lin.png
|
MixRt-cndvap-all_NH3-g_Cond_lin.png
|
MixRt-cndvap-all_NH3-g_Flux_lin.png
|
|
|
|
|
|
|
|
|
|
|
|
|
|
|
|
|
|
温度の基本場
|
温位の基本場
|
圧力の基本場
|
エクスナー関数の基本場
|
密度の基本場
|
音波速度の基本場
|
分子量の寄与の基本場
|
H2O 蒸気の混合比の基本場
|
H2S 蒸気の混合比の基本場
|
NH3 蒸気の混合比の基本場
|
|
|
|
|
|
|
|
|
|
|
|
|
|
TempBasicZ.png
|
PotTempBasicZ.png
|
PressBasicZ.png
|
ExnerBasicZ.png
|
DensBasicZ.png
|
VelSoundBasicZ.png
|
EffMolWtBasicZ.png
|
H2O-gBasicZ.png
|
H2S-gBasicZ.png
|
NH3-gBasicZ.png
|
|
|
|
|
|
|
|
|
|
|
|
|
|
|
温位偏差(初期値からのずれ)
|
温位偏差(水平平均からのずれ)
|
仮温位偏差(初期値からのずれ)
|
水平風速
|
鉛直風速
|
流線関数(線型プロット)
|
凝結成分気体混合比(赤: H2O, 緑: H2S, 青: NH3)
|
凝結物混合比(赤: H2O, 緑: NH4SH, 青: NH3)
|
NH4SH の相平衡からのずれ
|
H2O 相対湿度
|
NH3 相対湿度
|
凝結成分気体混合比の水平・時間平均(赤: H2O, 緑: H2S, 青: NH3)
|
凝結物混合比の水平・時間平均(赤: H2O, 緑: NH4SH, 青: NH3)
|
安定度
|
加熱率
|
H2O 蒸気の混合比
|
H2S 蒸気の混合比
|
NH3 蒸気の混合比
|
H2O 雲と雨の混合比
|
NH4SH 雲と雨の混合比
|
NH3 雲と雨の混合比
|
|
|
PotTemp_t70000000.png
|
PotTempAnm_t70000000.png
|
VPotTemp_t70000000.png
|
VelX_t70000000.png
|
VelZ_t70000000.png
|
StrmFunc_lin_t70000000.png
|
Gas_lin_t70000000.png
|
Cloud-Rain_t70000000.png
|
EqConst_lin_t70000000.png
|
Humidity_H2O-g_lin_t70000000.png
|
Humidity_NH3-g_lin_t70000000.png
|
gas-mean_t70000000.png
|
MixRt-cnd-mean_t70000000.png
|
Stab-mean_t70000000.png
|
HeatingRate_t70000000.png
|
H2O-g_lin_t70000000.png
|
H2S-g_lin_t70000000.png
|
NH3-g_lin_t70000000.png
|
H2O-s_t70000000.png
|
NH4SH-s_t70000000.png
|
NH3-s_t70000000.png
|
|
|
PotTemp_t70100000.png
|
PotTempAnm_t70100000.png
|
VPotTemp_t70100000.png
|
VelX_t70100000.png
|
VelZ_t70100000.png
|
StrmFunc_lin_t70100000.png
|
Gas_lin_t70100000.png
|
Cloud-Rain_t70100000.png
|
EqConst_lin_t70100000.png
|
Humidity_H2O-g_lin_t70100000.png
|
Humidity_NH3-g_lin_t70100000.png
|
gas-mean_t70100000.png
|
MixRt-cnd-mean_t70100000.png
|
Stab-mean_t70100000.png
|
HeatingRate_t70100000.png
|
H2O-g_lin_t70100000.png
|
H2S-g_lin_t70100000.png
|
NH3-g_lin_t70100000.png
|
H2O-s_t70100000.png
|
NH4SH-s_t70100000.png
|
NH3-s_t70100000.png
|
|
|
PotTemp_t70200000.png
|
PotTempAnm_t70200000.png
|
VPotTemp_t70200000.png
|
VelX_t70200000.png
|
VelZ_t70200000.png
|
StrmFunc_lin_t70200000.png
|
Gas_lin_t70200000.png
|
Cloud-Rain_t70200000.png
|
EqConst_lin_t70200000.png
|
Humidity_H2O-g_lin_t70200000.png
|
Humidity_NH3-g_lin_t70200000.png
|
gas-mean_t70200000.png
|
MixRt-cnd-mean_t70200000.png
|
Stab-mean_t70200000.png
|
HeatingRate_t70200000.png
|
H2O-g_lin_t70200000.png
|
H2S-g_lin_t70200000.png
|
NH3-g_lin_t70200000.png
|
H2O-s_t70200000.png
|
NH4SH-s_t70200000.png
|
NH3-s_t70200000.png
|
|
|
PotTemp_t70300000.png
|
PotTempAnm_t70300000.png
|
VPotTemp_t70300000.png
|
VelX_t70300000.png
|
VelZ_t70300000.png
|
StrmFunc_lin_t70300000.png
|
Gas_lin_t70300000.png
|
Cloud-Rain_t70300000.png
|
EqConst_lin_t70300000.png
|
Humidity_H2O-g_lin_t70300000.png
|
Humidity_NH3-g_lin_t70300000.png
|
gas-mean_t70300000.png
|
MixRt-cnd-mean_t70300000.png
|
Stab-mean_t70300000.png
|
HeatingRate_t70300000.png
|
H2O-g_lin_t70300000.png
|
H2S-g_lin_t70300000.png
|
NH3-g_lin_t70300000.png
|
H2O-s_t70300000.png
|
NH4SH-s_t70300000.png
|
NH3-s_t70300000.png
|
|
|
PotTemp_t70400000.png
|
PotTempAnm_t70400000.png
|
VPotTemp_t70400000.png
|
VelX_t70400000.png
|
VelZ_t70400000.png
|
StrmFunc_lin_t70400000.png
|
Gas_lin_t70400000.png
|
Cloud-Rain_t70400000.png
|
EqConst_lin_t70400000.png
|
Humidity_H2O-g_lin_t70400000.png
|
Humidity_NH3-g_lin_t70400000.png
|
gas-mean_t70400000.png
|
MixRt-cnd-mean_t70400000.png
|
Stab-mean_t70400000.png
|
HeatingRate_t70400000.png
|
H2O-g_lin_t70400000.png
|
H2S-g_lin_t70400000.png
|
NH3-g_lin_t70400000.png
|
H2O-s_t70400000.png
|
NH4SH-s_t70400000.png
|
NH3-s_t70400000.png
|
|
|
PotTemp_t70500000.png
|
PotTempAnm_t70500000.png
|
VPotTemp_t70500000.png
|
VelX_t70500000.png
|
VelZ_t70500000.png
|
StrmFunc_lin_t70500000.png
|
Gas_lin_t70500000.png
|
Cloud-Rain_t70500000.png
|
EqConst_lin_t70500000.png
|
Humidity_H2O-g_lin_t70500000.png
|
Humidity_NH3-g_lin_t70500000.png
|
gas-mean_t70500000.png
|
MixRt-cnd-mean_t70500000.png
|
Stab-mean_t70500000.png
|
HeatingRate_t70500000.png
|
H2O-g_lin_t70500000.png
|
H2S-g_lin_t70500000.png
|
NH3-g_lin_t70500000.png
|
H2O-s_t70500000.png
|
NH4SH-s_t70500000.png
|
NH3-s_t70500000.png
|
|
|
PotTemp_t70600000.png
|
PotTempAnm_t70600000.png
|
VPotTemp_t70600000.png
|
VelX_t70600000.png
|
VelZ_t70600000.png
|
StrmFunc_lin_t70600000.png
|
Gas_lin_t70600000.png
|
Cloud-Rain_t70600000.png
|
EqConst_lin_t70600000.png
|
Humidity_H2O-g_lin_t70600000.png
|
Humidity_NH3-g_lin_t70600000.png
|
gas-mean_t70600000.png
|
MixRt-cnd-mean_t70600000.png
|
Stab-mean_t70600000.png
|
HeatingRate_t70600000.png
|
H2O-g_lin_t70600000.png
|
H2S-g_lin_t70600000.png
|
NH3-g_lin_t70600000.png
|
H2O-s_t70600000.png
|
NH4SH-s_t70600000.png
|
NH3-s_t70600000.png
|
|
|
PotTemp_t70700000.png
|
PotTempAnm_t70700000.png
|
VPotTemp_t70700000.png
|
VelX_t70700000.png
|
VelZ_t70700000.png
|
StrmFunc_lin_t70700000.png
|
Gas_lin_t70700000.png
|
Cloud-Rain_t70700000.png
|
EqConst_lin_t70700000.png
|
Humidity_H2O-g_lin_t70700000.png
|
Humidity_NH3-g_lin_t70700000.png
|
gas-mean_t70700000.png
|
MixRt-cnd-mean_t70700000.png
|
Stab-mean_t70700000.png
|
HeatingRate_t70700000.png
|
H2O-g_lin_t70700000.png
|
H2S-g_lin_t70700000.png
|
NH3-g_lin_t70700000.png
|
H2O-s_t70700000.png
|
NH4SH-s_t70700000.png
|
NH3-s_t70700000.png
|
|
|
PotTemp_t70800000.png
|
PotTempAnm_t70800000.png
|
VPotTemp_t70800000.png
|
VelX_t70800000.png
|
VelZ_t70800000.png
|
StrmFunc_lin_t70800000.png
|
Gas_lin_t70800000.png
|
Cloud-Rain_t70800000.png
|
EqConst_lin_t70800000.png
|
Humidity_H2O-g_lin_t70800000.png
|
Humidity_NH3-g_lin_t70800000.png
|
gas-mean_t70800000.png
|
MixRt-cnd-mean_t70800000.png
|
Stab-mean_t70800000.png
|
HeatingRate_t70800000.png
|
H2O-g_lin_t70800000.png
|
H2S-g_lin_t70800000.png
|
NH3-g_lin_t70800000.png
|
H2O-s_t70800000.png
|
NH4SH-s_t70800000.png
|
NH3-s_t70800000.png
|
|
|
PotTemp_t70900000.png
|
PotTempAnm_t70900000.png
|
VPotTemp_t70900000.png
|
VelX_t70900000.png
|
VelZ_t70900000.png
|
StrmFunc_lin_t70900000.png
|
Gas_lin_t70900000.png
|
Cloud-Rain_t70900000.png
|
EqConst_lin_t70900000.png
|
Humidity_H2O-g_lin_t70900000.png
|
Humidity_NH3-g_lin_t70900000.png
|
gas-mean_t70900000.png
|
MixRt-cnd-mean_t70900000.png
|
Stab-mean_t70900000.png
|
HeatingRate_t70900000.png
|
H2O-g_lin_t70900000.png
|
H2S-g_lin_t70900000.png
|
NH3-g_lin_t70900000.png
|
H2O-s_t70900000.png
|
NH4SH-s_t70900000.png
|
NH3-s_t70900000.png
|
|
|
|
温位偏差(初期値からのずれ)
|
温位偏差(水平平均からのずれ)
|
仮温位偏差(初期値からのずれ)
|
水平風速
|
鉛直風速
|
流線関数(線型プロット)
|
凝結成分気体混合比(赤: H2O, 緑: H2S, 青: NH3)
|
凝結物混合比(赤: H2O, 緑: NH4SH, 青: NH3)
|
NH4SH の相平衡からのずれ
|
H2O 相対湿度
|
NH3 相対湿度
|
凝結成分気体混合比の水平・時間平均(赤: H2O, 緑: H2S, 青: NH3)
|
凝結物混合比の水平・時間平均(赤: H2O, 緑: NH4SH, 青: NH3)
|
安定度
|
加熱率
|
H2O 蒸気の混合比
|
H2S 蒸気の混合比
|
NH3 蒸気の混合比
|
H2O 雲と雨の混合比
|
NH4SH 雲と雨の混合比
|
NH3 雲と雨の混合比
|
|
|
PotTemp_t71000000.png
|
PotTempAnm_t71000000.png
|
VPotTemp_t71000000.png
|
VelX_t71000000.png
|
VelZ_t71000000.png
|
StrmFunc_lin_t71000000.png
|
Gas_lin_t71000000.png
|
Cloud-Rain_t71000000.png
|
EqConst_lin_t71000000.png
|
Humidity_H2O-g_lin_t71000000.png
|
Humidity_NH3-g_lin_t71000000.png
|
gas-mean_t71000000.png
|
MixRt-cnd-mean_t71000000.png
|
Stab-mean_t71000000.png
|
HeatingRate_t71000000.png
|
H2O-g_lin_t71000000.png
|
H2S-g_lin_t71000000.png
|
NH3-g_lin_t71000000.png
|
H2O-s_t71000000.png
|
NH4SH-s_t71000000.png
|
NH3-s_t71000000.png
|
|
|
PotTemp_t71100000.png
|
PotTempAnm_t71100000.png
|
VPotTemp_t71100000.png
|
VelX_t71100000.png
|
VelZ_t71100000.png
|
StrmFunc_lin_t71100000.png
|
Gas_lin_t71100000.png
|
Cloud-Rain_t71100000.png
|
EqConst_lin_t71100000.png
|
Humidity_H2O-g_lin_t71100000.png
|
Humidity_NH3-g_lin_t71100000.png
|
gas-mean_t71100000.png
|
MixRt-cnd-mean_t71100000.png
|
Stab-mean_t71100000.png
|
HeatingRate_t71100000.png
|
H2O-g_lin_t71100000.png
|
H2S-g_lin_t71100000.png
|
NH3-g_lin_t71100000.png
|
H2O-s_t71100000.png
|
NH4SH-s_t71100000.png
|
NH3-s_t71100000.png
|
|
|
PotTemp_t71200000.png
|
PotTempAnm_t71200000.png
|
VPotTemp_t71200000.png
|
VelX_t71200000.png
|
VelZ_t71200000.png
|
StrmFunc_lin_t71200000.png
|
Gas_lin_t71200000.png
|
Cloud-Rain_t71200000.png
|
EqConst_lin_t71200000.png
|
Humidity_H2O-g_lin_t71200000.png
|
Humidity_NH3-g_lin_t71200000.png
|
gas-mean_t71200000.png
|
MixRt-cnd-mean_t71200000.png
|
Stab-mean_t71200000.png
|
HeatingRate_t71200000.png
|
H2O-g_lin_t71200000.png
|
H2S-g_lin_t71200000.png
|
NH3-g_lin_t71200000.png
|
H2O-s_t71200000.png
|
NH4SH-s_t71200000.png
|
NH3-s_t71200000.png
|
|
|
PotTemp_t71300000.png
|
PotTempAnm_t71300000.png
|
VPotTemp_t71300000.png
|
VelX_t71300000.png
|
VelZ_t71300000.png
|
StrmFunc_lin_t71300000.png
|
Gas_lin_t71300000.png
|
Cloud-Rain_t71300000.png
|
EqConst_lin_t71300000.png
|
Humidity_H2O-g_lin_t71300000.png
|
Humidity_NH3-g_lin_t71300000.png
|
gas-mean_t71300000.png
|
MixRt-cnd-mean_t71300000.png
|
Stab-mean_t71300000.png
|
HeatingRate_t71300000.png
|
H2O-g_lin_t71300000.png
|
H2S-g_lin_t71300000.png
|
NH3-g_lin_t71300000.png
|
H2O-s_t71300000.png
|
NH4SH-s_t71300000.png
|
NH3-s_t71300000.png
|
|
|
PotTemp_t71400000.png
|
PotTempAnm_t71400000.png
|
VPotTemp_t71400000.png
|
VelX_t71400000.png
|
VelZ_t71400000.png
|
StrmFunc_lin_t71400000.png
|
Gas_lin_t71400000.png
|
Cloud-Rain_t71400000.png
|
EqConst_lin_t71400000.png
|
Humidity_H2O-g_lin_t71400000.png
|
Humidity_NH3-g_lin_t71400000.png
|
gas-mean_t71400000.png
|
MixRt-cnd-mean_t71400000.png
|
Stab-mean_t71400000.png
|
HeatingRate_t71400000.png
|
H2O-g_lin_t71400000.png
|
H2S-g_lin_t71400000.png
|
NH3-g_lin_t71400000.png
|
H2O-s_t71400000.png
|
NH4SH-s_t71400000.png
|
NH3-s_t71400000.png
|
|
|
PotTemp_t71500000.png
|
PotTempAnm_t71500000.png
|
VPotTemp_t71500000.png
|
VelX_t71500000.png
|
VelZ_t71500000.png
|
StrmFunc_lin_t71500000.png
|
Gas_lin_t71500000.png
|
Cloud-Rain_t71500000.png
|
EqConst_lin_t71500000.png
|
Humidity_H2O-g_lin_t71500000.png
|
Humidity_NH3-g_lin_t71500000.png
|
gas-mean_t71500000.png
|
MixRt-cnd-mean_t71500000.png
|
Stab-mean_t71500000.png
|
HeatingRate_t71500000.png
|
H2O-g_lin_t71500000.png
|
H2S-g_lin_t71500000.png
|
NH3-g_lin_t71500000.png
|
H2O-s_t71500000.png
|
NH4SH-s_t71500000.png
|
NH3-s_t71500000.png
|
|
|
PotTemp_t71600000.png
|
PotTempAnm_t71600000.png
|
VPotTemp_t71600000.png
|
VelX_t71600000.png
|
VelZ_t71600000.png
|
StrmFunc_lin_t71600000.png
|
Gas_lin_t71600000.png
|
Cloud-Rain_t71600000.png
|
EqConst_lin_t71600000.png
|
Humidity_H2O-g_lin_t71600000.png
|
Humidity_NH3-g_lin_t71600000.png
|
gas-mean_t71600000.png
|
MixRt-cnd-mean_t71600000.png
|
Stab-mean_t71600000.png
|
HeatingRate_t71600000.png
|
H2O-g_lin_t71600000.png
|
H2S-g_lin_t71600000.png
|
NH3-g_lin_t71600000.png
|
H2O-s_t71600000.png
|
NH4SH-s_t71600000.png
|
NH3-s_t71600000.png
|
|
|
PotTemp_t71700000.png
|
PotTempAnm_t71700000.png
|
VPotTemp_t71700000.png
|
VelX_t71700000.png
|
VelZ_t71700000.png
|
StrmFunc_lin_t71700000.png
|
Gas_lin_t71700000.png
|
Cloud-Rain_t71700000.png
|
EqConst_lin_t71700000.png
|
Humidity_H2O-g_lin_t71700000.png
|
Humidity_NH3-g_lin_t71700000.png
|
gas-mean_t71700000.png
|
MixRt-cnd-mean_t71700000.png
|
Stab-mean_t71700000.png
|
HeatingRate_t71700000.png
|
H2O-g_lin_t71700000.png
|
H2S-g_lin_t71700000.png
|
NH3-g_lin_t71700000.png
|
H2O-s_t71700000.png
|
NH4SH-s_t71700000.png
|
NH3-s_t71700000.png
|
|
|
PotTemp_t71800000.png
|
PotTempAnm_t71800000.png
|
VPotTemp_t71800000.png
|
VelX_t71800000.png
|
VelZ_t71800000.png
|
StrmFunc_lin_t71800000.png
|
Gas_lin_t71800000.png
|
Cloud-Rain_t71800000.png
|
EqConst_lin_t71800000.png
|
Humidity_H2O-g_lin_t71800000.png
|
Humidity_NH3-g_lin_t71800000.png
|
gas-mean_t71800000.png
|
MixRt-cnd-mean_t71800000.png
|
Stab-mean_t71800000.png
|
HeatingRate_t71800000.png
|
H2O-g_lin_t71800000.png
|
H2S-g_lin_t71800000.png
|
NH3-g_lin_t71800000.png
|
H2O-s_t71800000.png
|
NH4SH-s_t71800000.png
|
NH3-s_t71800000.png
|
|
|
PotTemp_t71900000.png
|
PotTempAnm_t71900000.png
|
VPotTemp_t71900000.png
|
VelX_t71900000.png
|
VelZ_t71900000.png
|
StrmFunc_lin_t71900000.png
|
Gas_lin_t71900000.png
|
Cloud-Rain_t71900000.png
|
EqConst_lin_t71900000.png
|
Humidity_H2O-g_lin_t71900000.png
|
Humidity_NH3-g_lin_t71900000.png
|
gas-mean_t71900000.png
|
MixRt-cnd-mean_t71900000.png
|
Stab-mean_t71900000.png
|
HeatingRate_t71900000.png
|
H2O-g_lin_t71900000.png
|
H2S-g_lin_t71900000.png
|
NH3-g_lin_t71900000.png
|
H2O-s_t71900000.png
|
NH4SH-s_t71900000.png
|
NH3-s_t71900000.png
|
|
|
|
温位偏差(初期値からのずれ)
|
温位偏差(水平平均からのずれ)
|
仮温位偏差(初期値からのずれ)
|
水平風速
|
鉛直風速
|
流線関数(線型プロット)
|
凝結成分気体混合比(赤: H2O, 緑: H2S, 青: NH3)
|
凝結物混合比(赤: H2O, 緑: NH4SH, 青: NH3)
|
NH4SH の相平衡からのずれ
|
H2O 相対湿度
|
NH3 相対湿度
|
凝結成分気体混合比の水平・時間平均(赤: H2O, 緑: H2S, 青: NH3)
|
凝結物混合比の水平・時間平均(赤: H2O, 緑: NH4SH, 青: NH3)
|
安定度
|
加熱率
|
H2O 蒸気の混合比
|
H2S 蒸気の混合比
|
NH3 蒸気の混合比
|
H2O 雲と雨の混合比
|
NH4SH 雲と雨の混合比
|
NH3 雲と雨の混合比
|
|
|
PotTemp_t72000000.png
|
PotTempAnm_t72000000.png
|
VPotTemp_t72000000.png
|
VelX_t72000000.png
|
VelZ_t72000000.png
|
StrmFunc_lin_t72000000.png
|
Gas_lin_t72000000.png
|
Cloud-Rain_t72000000.png
|
EqConst_lin_t72000000.png
|
Humidity_H2O-g_lin_t72000000.png
|
Humidity_NH3-g_lin_t72000000.png
|
gas-mean_t72000000.png
|
MixRt-cnd-mean_t72000000.png
|
Stab-mean_t72000000.png
|
HeatingRate_t72000000.png
|
H2O-g_lin_t72000000.png
|
H2S-g_lin_t72000000.png
|
NH3-g_lin_t72000000.png
|
H2O-s_t72000000.png
|
NH4SH-s_t72000000.png
|
NH3-s_t72000000.png
|
|
|
PotTemp_t72100000.png
|
PotTempAnm_t72100000.png
|
VPotTemp_t72100000.png
|
VelX_t72100000.png
|
VelZ_t72100000.png
|
StrmFunc_lin_t72100000.png
|
Gas_lin_t72100000.png
|
Cloud-Rain_t72100000.png
|
EqConst_lin_t72100000.png
|
Humidity_H2O-g_lin_t72100000.png
|
Humidity_NH3-g_lin_t72100000.png
|
gas-mean_t72100000.png
|
MixRt-cnd-mean_t72100000.png
|
Stab-mean_t72100000.png
|
HeatingRate_t72100000.png
|
H2O-g_lin_t72100000.png
|
H2S-g_lin_t72100000.png
|
NH3-g_lin_t72100000.png
|
H2O-s_t72100000.png
|
NH4SH-s_t72100000.png
|
NH3-s_t72100000.png
|
|
|
PotTemp_t72200000.png
|
PotTempAnm_t72200000.png
|
VPotTemp_t72200000.png
|
VelX_t72200000.png
|
VelZ_t72200000.png
|
StrmFunc_lin_t72200000.png
|
Gas_lin_t72200000.png
|
Cloud-Rain_t72200000.png
|
EqConst_lin_t72200000.png
|
Humidity_H2O-g_lin_t72200000.png
|
Humidity_NH3-g_lin_t72200000.png
|
gas-mean_t72200000.png
|
MixRt-cnd-mean_t72200000.png
|
Stab-mean_t72200000.png
|
HeatingRate_t72200000.png
|
H2O-g_lin_t72200000.png
|
H2S-g_lin_t72200000.png
|
NH3-g_lin_t72200000.png
|
H2O-s_t72200000.png
|
NH4SH-s_t72200000.png
|
NH3-s_t72200000.png
|
|
|
PotTemp_t72300000.png
|
PotTempAnm_t72300000.png
|
VPotTemp_t72300000.png
|
VelX_t72300000.png
|
VelZ_t72300000.png
|
StrmFunc_lin_t72300000.png
|
Gas_lin_t72300000.png
|
Cloud-Rain_t72300000.png
|
EqConst_lin_t72300000.png
|
Humidity_H2O-g_lin_t72300000.png
|
Humidity_NH3-g_lin_t72300000.png
|
gas-mean_t72300000.png
|
MixRt-cnd-mean_t72300000.png
|
Stab-mean_t72300000.png
|
HeatingRate_t72300000.png
|
H2O-g_lin_t72300000.png
|
H2S-g_lin_t72300000.png
|
NH3-g_lin_t72300000.png
|
H2O-s_t72300000.png
|
NH4SH-s_t72300000.png
|
NH3-s_t72300000.png
|
|
|
PotTemp_t72400000.png
|
PotTempAnm_t72400000.png
|
VPotTemp_t72400000.png
|
VelX_t72400000.png
|
VelZ_t72400000.png
|
StrmFunc_lin_t72400000.png
|
Gas_lin_t72400000.png
|
Cloud-Rain_t72400000.png
|
EqConst_lin_t72400000.png
|
Humidity_H2O-g_lin_t72400000.png
|
Humidity_NH3-g_lin_t72400000.png
|
gas-mean_t72400000.png
|
MixRt-cnd-mean_t72400000.png
|
Stab-mean_t72400000.png
|
HeatingRate_t72400000.png
|
H2O-g_lin_t72400000.png
|
H2S-g_lin_t72400000.png
|
NH3-g_lin_t72400000.png
|
H2O-s_t72400000.png
|
NH4SH-s_t72400000.png
|
NH3-s_t72400000.png
|
|
|
PotTemp_t72500000.png
|
PotTempAnm_t72500000.png
|
VPotTemp_t72500000.png
|
VelX_t72500000.png
|
VelZ_t72500000.png
|
StrmFunc_lin_t72500000.png
|
Gas_lin_t72500000.png
|
Cloud-Rain_t72500000.png
|
EqConst_lin_t72500000.png
|
Humidity_H2O-g_lin_t72500000.png
|
Humidity_NH3-g_lin_t72500000.png
|
gas-mean_t72500000.png
|
MixRt-cnd-mean_t72500000.png
|
Stab-mean_t72500000.png
|
HeatingRate_t72500000.png
|
H2O-g_lin_t72500000.png
|
H2S-g_lin_t72500000.png
|
NH3-g_lin_t72500000.png
|
H2O-s_t72500000.png
|
NH4SH-s_t72500000.png
|
NH3-s_t72500000.png
|
|
|
PotTemp_t72600000.png
|
PotTempAnm_t72600000.png
|
VPotTemp_t72600000.png
|
VelX_t72600000.png
|
VelZ_t72600000.png
|
StrmFunc_lin_t72600000.png
|
Gas_lin_t72600000.png
|
Cloud-Rain_t72600000.png
|
EqConst_lin_t72600000.png
|
Humidity_H2O-g_lin_t72600000.png
|
Humidity_NH3-g_lin_t72600000.png
|
gas-mean_t72600000.png
|
MixRt-cnd-mean_t72600000.png
|
Stab-mean_t72600000.png
|
HeatingRate_t72600000.png
|
H2O-g_lin_t72600000.png
|
H2S-g_lin_t72600000.png
|
NH3-g_lin_t72600000.png
|
H2O-s_t72600000.png
|
NH4SH-s_t72600000.png
|
NH3-s_t72600000.png
|
|
|
PotTemp_t72700000.png
|
PotTempAnm_t72700000.png
|
VPotTemp_t72700000.png
|
VelX_t72700000.png
|
VelZ_t72700000.png
|
StrmFunc_lin_t72700000.png
|
Gas_lin_t72700000.png
|
Cloud-Rain_t72700000.png
|
EqConst_lin_t72700000.png
|
Humidity_H2O-g_lin_t72700000.png
|
Humidity_NH3-g_lin_t72700000.png
|
gas-mean_t72700000.png
|
MixRt-cnd-mean_t72700000.png
|
Stab-mean_t72700000.png
|
HeatingRate_t72700000.png
|
H2O-g_lin_t72700000.png
|
H2S-g_lin_t72700000.png
|
NH3-g_lin_t72700000.png
|
H2O-s_t72700000.png
|
NH4SH-s_t72700000.png
|
NH3-s_t72700000.png
|
|
|
PotTemp_t72800000.png
|
PotTempAnm_t72800000.png
|
VPotTemp_t72800000.png
|
VelX_t72800000.png
|
VelZ_t72800000.png
|
StrmFunc_lin_t72800000.png
|
Gas_lin_t72800000.png
|
Cloud-Rain_t72800000.png
|
EqConst_lin_t72800000.png
|
Humidity_H2O-g_lin_t72800000.png
|
Humidity_NH3-g_lin_t72800000.png
|
gas-mean_t72800000.png
|
MixRt-cnd-mean_t72800000.png
|
Stab-mean_t72800000.png
|
HeatingRate_t72800000.png
|
H2O-g_lin_t72800000.png
|
H2S-g_lin_t72800000.png
|
NH3-g_lin_t72800000.png
|
H2O-s_t72800000.png
|
NH4SH-s_t72800000.png
|
NH3-s_t72800000.png
|
|
|
PotTemp_t72900000.png
|
PotTempAnm_t72900000.png
|
VPotTemp_t72900000.png
|
VelX_t72900000.png
|
VelZ_t72900000.png
|
StrmFunc_lin_t72900000.png
|
Gas_lin_t72900000.png
|
Cloud-Rain_t72900000.png
|
EqConst_lin_t72900000.png
|
Humidity_H2O-g_lin_t72900000.png
|
Humidity_NH3-g_lin_t72900000.png
|
gas-mean_t72900000.png
|
MixRt-cnd-mean_t72900000.png
|
Stab-mean_t72900000.png
|
HeatingRate_t72900000.png
|
H2O-g_lin_t72900000.png
|
H2S-g_lin_t72900000.png
|
NH3-g_lin_t72900000.png
|
H2O-s_t72900000.png
|
NH4SH-s_t72900000.png
|
NH3-s_t72900000.png
|
|
|
|
温位偏差(初期値からのずれ)
|
温位偏差(水平平均からのずれ)
|
仮温位偏差(初期値からのずれ)
|
水平風速
|
鉛直風速
|
流線関数(線型プロット)
|
凝結成分気体混合比(赤: H2O, 緑: H2S, 青: NH3)
|
凝結物混合比(赤: H2O, 緑: NH4SH, 青: NH3)
|
NH4SH の相平衡からのずれ
|
H2O 相対湿度
|
NH3 相対湿度
|
凝結成分気体混合比の水平・時間平均(赤: H2O, 緑: H2S, 青: NH3)
|
凝結物混合比の水平・時間平均(赤: H2O, 緑: NH4SH, 青: NH3)
|
安定度
|
加熱率
|
H2O 蒸気の混合比
|
H2S 蒸気の混合比
|
NH3 蒸気の混合比
|
H2O 雲と雨の混合比
|
NH4SH 雲と雨の混合比
|
NH3 雲と雨の混合比
|
|
|
PotTemp_t73000000.png
|
PotTempAnm_t73000000.png
|
VPotTemp_t73000000.png
|
VelX_t73000000.png
|
VelZ_t73000000.png
|
StrmFunc_lin_t73000000.png
|
Gas_lin_t73000000.png
|
Cloud-Rain_t73000000.png
|
EqConst_lin_t73000000.png
|
Humidity_H2O-g_lin_t73000000.png
|
Humidity_NH3-g_lin_t73000000.png
|
gas-mean_t73000000.png
|
MixRt-cnd-mean_t73000000.png
|
Stab-mean_t73000000.png
|
HeatingRate_t73000000.png
|
H2O-g_lin_t73000000.png
|
H2S-g_lin_t73000000.png
|
NH3-g_lin_t73000000.png
|
H2O-s_t73000000.png
|
NH4SH-s_t73000000.png
|
NH3-s_t73000000.png
|
|
|
PotTemp_t73100000.png
|
PotTempAnm_t73100000.png
|
VPotTemp_t73100000.png
|
VelX_t73100000.png
|
VelZ_t73100000.png
|
StrmFunc_lin_t73100000.png
|
Gas_lin_t73100000.png
|
Cloud-Rain_t73100000.png
|
EqConst_lin_t73100000.png
|
Humidity_H2O-g_lin_t73100000.png
|
Humidity_NH3-g_lin_t73100000.png
|
gas-mean_t73100000.png
|
MixRt-cnd-mean_t73100000.png
|
Stab-mean_t73100000.png
|
HeatingRate_t73100000.png
|
H2O-g_lin_t73100000.png
|
H2S-g_lin_t73100000.png
|
NH3-g_lin_t73100000.png
|
H2O-s_t73100000.png
|
NH4SH-s_t73100000.png
|
NH3-s_t73100000.png
|
|
|
PotTemp_t73200000.png
|
PotTempAnm_t73200000.png
|
VPotTemp_t73200000.png
|
VelX_t73200000.png
|
VelZ_t73200000.png
|
StrmFunc_lin_t73200000.png
|
Gas_lin_t73200000.png
|
Cloud-Rain_t73200000.png
|
EqConst_lin_t73200000.png
|
Humidity_H2O-g_lin_t73200000.png
|
Humidity_NH3-g_lin_t73200000.png
|
gas-mean_t73200000.png
|
MixRt-cnd-mean_t73200000.png
|
Stab-mean_t73200000.png
|
HeatingRate_t73200000.png
|
H2O-g_lin_t73200000.png
|
H2S-g_lin_t73200000.png
|
NH3-g_lin_t73200000.png
|
H2O-s_t73200000.png
|
NH4SH-s_t73200000.png
|
NH3-s_t73200000.png
|
|
|
PotTemp_t73300000.png
|
PotTempAnm_t73300000.png
|
VPotTemp_t73300000.png
|
VelX_t73300000.png
|
VelZ_t73300000.png
|
StrmFunc_lin_t73300000.png
|
Gas_lin_t73300000.png
|
Cloud-Rain_t73300000.png
|
EqConst_lin_t73300000.png
|
Humidity_H2O-g_lin_t73300000.png
|
Humidity_NH3-g_lin_t73300000.png
|
gas-mean_t73300000.png
|
MixRt-cnd-mean_t73300000.png
|
Stab-mean_t73300000.png
|
HeatingRate_t73300000.png
|
H2O-g_lin_t73300000.png
|
H2S-g_lin_t73300000.png
|
NH3-g_lin_t73300000.png
|
H2O-s_t73300000.png
|
NH4SH-s_t73300000.png
|
NH3-s_t73300000.png
|
|
|
PotTemp_t73400000.png
|
PotTempAnm_t73400000.png
|
VPotTemp_t73400000.png
|
VelX_t73400000.png
|
VelZ_t73400000.png
|
StrmFunc_lin_t73400000.png
|
Gas_lin_t73400000.png
|
Cloud-Rain_t73400000.png
|
EqConst_lin_t73400000.png
|
Humidity_H2O-g_lin_t73400000.png
|
Humidity_NH3-g_lin_t73400000.png
|
gas-mean_t73400000.png
|
MixRt-cnd-mean_t73400000.png
|
Stab-mean_t73400000.png
|
HeatingRate_t73400000.png
|
H2O-g_lin_t73400000.png
|
H2S-g_lin_t73400000.png
|
NH3-g_lin_t73400000.png
|
H2O-s_t73400000.png
|
NH4SH-s_t73400000.png
|
NH3-s_t73400000.png
|
|
|
PotTemp_t73500000.png
|
PotTempAnm_t73500000.png
|
VPotTemp_t73500000.png
|
VelX_t73500000.png
|
VelZ_t73500000.png
|
StrmFunc_lin_t73500000.png
|
Gas_lin_t73500000.png
|
Cloud-Rain_t73500000.png
|
EqConst_lin_t73500000.png
|
Humidity_H2O-g_lin_t73500000.png
|
Humidity_NH3-g_lin_t73500000.png
|
gas-mean_t73500000.png
|
MixRt-cnd-mean_t73500000.png
|
Stab-mean_t73500000.png
|
HeatingRate_t73500000.png
|
H2O-g_lin_t73500000.png
|
H2S-g_lin_t73500000.png
|
NH3-g_lin_t73500000.png
|
H2O-s_t73500000.png
|
NH4SH-s_t73500000.png
|
NH3-s_t73500000.png
|
|
|
PotTemp_t73600000.png
|
PotTempAnm_t73600000.png
|
VPotTemp_t73600000.png
|
VelX_t73600000.png
|
VelZ_t73600000.png
|
StrmFunc_lin_t73600000.png
|
Gas_lin_t73600000.png
|
Cloud-Rain_t73600000.png
|
EqConst_lin_t73600000.png
|
Humidity_H2O-g_lin_t73600000.png
|
Humidity_NH3-g_lin_t73600000.png
|
gas-mean_t73600000.png
|
MixRt-cnd-mean_t73600000.png
|
Stab-mean_t73600000.png
|
HeatingRate_t73600000.png
|
H2O-g_lin_t73600000.png
|
H2S-g_lin_t73600000.png
|
NH3-g_lin_t73600000.png
|
H2O-s_t73600000.png
|
NH4SH-s_t73600000.png
|
NH3-s_t73600000.png
|
|
|
PotTemp_t73700000.png
|
PotTempAnm_t73700000.png
|
VPotTemp_t73700000.png
|
VelX_t73700000.png
|
VelZ_t73700000.png
|
StrmFunc_lin_t73700000.png
|
Gas_lin_t73700000.png
|
Cloud-Rain_t73700000.png
|
EqConst_lin_t73700000.png
|
Humidity_H2O-g_lin_t73700000.png
|
Humidity_NH3-g_lin_t73700000.png
|
gas-mean_t73700000.png
|
MixRt-cnd-mean_t73700000.png
|
Stab-mean_t73700000.png
|
HeatingRate_t73700000.png
|
H2O-g_lin_t73700000.png
|
H2S-g_lin_t73700000.png
|
NH3-g_lin_t73700000.png
|
H2O-s_t73700000.png
|
NH4SH-s_t73700000.png
|
NH3-s_t73700000.png
|
|
|
PotTemp_t73800000.png
|
PotTempAnm_t73800000.png
|
VPotTemp_t73800000.png
|
VelX_t73800000.png
|
VelZ_t73800000.png
|
StrmFunc_lin_t73800000.png
|
Gas_lin_t73800000.png
|
Cloud-Rain_t73800000.png
|
EqConst_lin_t73800000.png
|
Humidity_H2O-g_lin_t73800000.png
|
Humidity_NH3-g_lin_t73800000.png
|
gas-mean_t73800000.png
|
MixRt-cnd-mean_t73800000.png
|
Stab-mean_t73800000.png
|
HeatingRate_t73800000.png
|
H2O-g_lin_t73800000.png
|
H2S-g_lin_t73800000.png
|
NH3-g_lin_t73800000.png
|
H2O-s_t73800000.png
|
NH4SH-s_t73800000.png
|
NH3-s_t73800000.png
|
|
|
PotTemp_t73900000.png
|
PotTempAnm_t73900000.png
|
VPotTemp_t73900000.png
|
VelX_t73900000.png
|
VelZ_t73900000.png
|
StrmFunc_lin_t73900000.png
|
Gas_lin_t73900000.png
|
Cloud-Rain_t73900000.png
|
EqConst_lin_t73900000.png
|
Humidity_H2O-g_lin_t73900000.png
|
Humidity_NH3-g_lin_t73900000.png
|
gas-mean_t73900000.png
|
MixRt-cnd-mean_t73900000.png
|
Stab-mean_t73900000.png
|
HeatingRate_t73900000.png
|
H2O-g_lin_t73900000.png
|
H2S-g_lin_t73900000.png
|
NH3-g_lin_t73900000.png
|
H2O-s_t73900000.png
|
NH4SH-s_t73900000.png
|
NH3-s_t73900000.png
|
|
|
|
温位偏差(初期値からのずれ)
|
温位偏差(水平平均からのずれ)
|
仮温位偏差(初期値からのずれ)
|
水平風速
|
鉛直風速
|
流線関数(線型プロット)
|
凝結成分気体混合比(赤: H2O, 緑: H2S, 青: NH3)
|
凝結物混合比(赤: H2O, 緑: NH4SH, 青: NH3)
|
NH4SH の相平衡からのずれ
|
H2O 相対湿度
|
NH3 相対湿度
|
凝結成分気体混合比の水平・時間平均(赤: H2O, 緑: H2S, 青: NH3)
|
凝結物混合比の水平・時間平均(赤: H2O, 緑: NH4SH, 青: NH3)
|
安定度
|
加熱率
|
H2O 蒸気の混合比
|
H2S 蒸気の混合比
|
NH3 蒸気の混合比
|
H2O 雲と雨の混合比
|
NH4SH 雲と雨の混合比
|
NH3 雲と雨の混合比
|
|
|
PotTemp_t74000000.png
|
PotTempAnm_t74000000.png
|
VPotTemp_t74000000.png
|
VelX_t74000000.png
|
VelZ_t74000000.png
|
StrmFunc_lin_t74000000.png
|
Gas_lin_t74000000.png
|
Cloud-Rain_t74000000.png
|
EqConst_lin_t74000000.png
|
Humidity_H2O-g_lin_t74000000.png
|
Humidity_NH3-g_lin_t74000000.png
|
gas-mean_t74000000.png
|
MixRt-cnd-mean_t74000000.png
|
Stab-mean_t74000000.png
|
HeatingRate_t74000000.png
|
H2O-g_lin_t74000000.png
|
H2S-g_lin_t74000000.png
|
NH3-g_lin_t74000000.png
|
H2O-s_t74000000.png
|
NH4SH-s_t74000000.png
|
NH3-s_t74000000.png
|
|
|
PotTemp_t74100000.png
|
PotTempAnm_t74100000.png
|
VPotTemp_t74100000.png
|
VelX_t74100000.png
|
VelZ_t74100000.png
|
StrmFunc_lin_t74100000.png
|
Gas_lin_t74100000.png
|
Cloud-Rain_t74100000.png
|
EqConst_lin_t74100000.png
|
Humidity_H2O-g_lin_t74100000.png
|
Humidity_NH3-g_lin_t74100000.png
|
gas-mean_t74100000.png
|
MixRt-cnd-mean_t74100000.png
|
Stab-mean_t74100000.png
|
HeatingRate_t74100000.png
|
H2O-g_lin_t74100000.png
|
H2S-g_lin_t74100000.png
|
NH3-g_lin_t74100000.png
|
H2O-s_t74100000.png
|
NH4SH-s_t74100000.png
|
NH3-s_t74100000.png
|
|
|
PotTemp_t74200000.png
|
PotTempAnm_t74200000.png
|
VPotTemp_t74200000.png
|
VelX_t74200000.png
|
VelZ_t74200000.png
|
StrmFunc_lin_t74200000.png
|
Gas_lin_t74200000.png
|
Cloud-Rain_t74200000.png
|
EqConst_lin_t74200000.png
|
Humidity_H2O-g_lin_t74200000.png
|
Humidity_NH3-g_lin_t74200000.png
|
gas-mean_t74200000.png
|
MixRt-cnd-mean_t74200000.png
|
Stab-mean_t74200000.png
|
HeatingRate_t74200000.png
|
H2O-g_lin_t74200000.png
|
H2S-g_lin_t74200000.png
|
NH3-g_lin_t74200000.png
|
H2O-s_t74200000.png
|
NH4SH-s_t74200000.png
|
NH3-s_t74200000.png
|
|
|
PotTemp_t74300000.png
|
PotTempAnm_t74300000.png
|
VPotTemp_t74300000.png
|
VelX_t74300000.png
|
VelZ_t74300000.png
|
StrmFunc_lin_t74300000.png
|
Gas_lin_t74300000.png
|
Cloud-Rain_t74300000.png
|
EqConst_lin_t74300000.png
|
Humidity_H2O-g_lin_t74300000.png
|
Humidity_NH3-g_lin_t74300000.png
|
gas-mean_t74300000.png
|
MixRt-cnd-mean_t74300000.png
|
Stab-mean_t74300000.png
|
HeatingRate_t74300000.png
|
H2O-g_lin_t74300000.png
|
H2S-g_lin_t74300000.png
|
NH3-g_lin_t74300000.png
|
H2O-s_t74300000.png
|
NH4SH-s_t74300000.png
|
NH3-s_t74300000.png
|
|
|
PotTemp_t74400000.png
|
PotTempAnm_t74400000.png
|
VPotTemp_t74400000.png
|
VelX_t74400000.png
|
VelZ_t74400000.png
|
StrmFunc_lin_t74400000.png
|
Gas_lin_t74400000.png
|
Cloud-Rain_t74400000.png
|
EqConst_lin_t74400000.png
|
Humidity_H2O-g_lin_t74400000.png
|
Humidity_NH3-g_lin_t74400000.png
|
gas-mean_t74400000.png
|
MixRt-cnd-mean_t74400000.png
|
Stab-mean_t74400000.png
|
HeatingRate_t74400000.png
|
H2O-g_lin_t74400000.png
|
H2S-g_lin_t74400000.png
|
NH3-g_lin_t74400000.png
|
H2O-s_t74400000.png
|
NH4SH-s_t74400000.png
|
NH3-s_t74400000.png
|
|
|
PotTemp_t74500000.png
|
PotTempAnm_t74500000.png
|
VPotTemp_t74500000.png
|
VelX_t74500000.png
|
VelZ_t74500000.png
|
StrmFunc_lin_t74500000.png
|
Gas_lin_t74500000.png
|
Cloud-Rain_t74500000.png
|
EqConst_lin_t74500000.png
|
Humidity_H2O-g_lin_t74500000.png
|
Humidity_NH3-g_lin_t74500000.png
|
gas-mean_t74500000.png
|
MixRt-cnd-mean_t74500000.png
|
Stab-mean_t74500000.png
|
HeatingRate_t74500000.png
|
H2O-g_lin_t74500000.png
|
H2S-g_lin_t74500000.png
|
NH3-g_lin_t74500000.png
|
H2O-s_t74500000.png
|
NH4SH-s_t74500000.png
|
NH3-s_t74500000.png
|
|
|
PotTemp_t74600000.png
|
PotTempAnm_t74600000.png
|
VPotTemp_t74600000.png
|
VelX_t74600000.png
|
VelZ_t74600000.png
|
StrmFunc_lin_t74600000.png
|
Gas_lin_t74600000.png
|
Cloud-Rain_t74600000.png
|
EqConst_lin_t74600000.png
|
Humidity_H2O-g_lin_t74600000.png
|
Humidity_NH3-g_lin_t74600000.png
|
gas-mean_t74600000.png
|
MixRt-cnd-mean_t74600000.png
|
Stab-mean_t74600000.png
|
HeatingRate_t74600000.png
|
H2O-g_lin_t74600000.png
|
H2S-g_lin_t74600000.png
|
NH3-g_lin_t74600000.png
|
H2O-s_t74600000.png
|
NH4SH-s_t74600000.png
|
NH3-s_t74600000.png
|
|
|
PotTemp_t74700000.png
|
PotTempAnm_t74700000.png
|
VPotTemp_t74700000.png
|
VelX_t74700000.png
|
VelZ_t74700000.png
|
StrmFunc_lin_t74700000.png
|
Gas_lin_t74700000.png
|
Cloud-Rain_t74700000.png
|
EqConst_lin_t74700000.png
|
Humidity_H2O-g_lin_t74700000.png
|
Humidity_NH3-g_lin_t74700000.png
|
gas-mean_t74700000.png
|
MixRt-cnd-mean_t74700000.png
|
Stab-mean_t74700000.png
|
HeatingRate_t74700000.png
|
H2O-g_lin_t74700000.png
|
H2S-g_lin_t74700000.png
|
NH3-g_lin_t74700000.png
|
H2O-s_t74700000.png
|
NH4SH-s_t74700000.png
|
NH3-s_t74700000.png
|
|
|
PotTemp_t74800000.png
|
PotTempAnm_t74800000.png
|
VPotTemp_t74800000.png
|
VelX_t74800000.png
|
VelZ_t74800000.png
|
StrmFunc_lin_t74800000.png
|
Gas_lin_t74800000.png
|
Cloud-Rain_t74800000.png
|
EqConst_lin_t74800000.png
|
Humidity_H2O-g_lin_t74800000.png
|
Humidity_NH3-g_lin_t74800000.png
|
gas-mean_t74800000.png
|
MixRt-cnd-mean_t74800000.png
|
Stab-mean_t74800000.png
|
HeatingRate_t74800000.png
|
H2O-g_lin_t74800000.png
|
H2S-g_lin_t74800000.png
|
NH3-g_lin_t74800000.png
|
H2O-s_t74800000.png
|
NH4SH-s_t74800000.png
|
NH3-s_t74800000.png
|
|
|
PotTemp_t74900000.png
|
PotTempAnm_t74900000.png
|
VPotTemp_t74900000.png
|
VelX_t74900000.png
|
VelZ_t74900000.png
|
StrmFunc_lin_t74900000.png
|
Gas_lin_t74900000.png
|
Cloud-Rain_t74900000.png
|
EqConst_lin_t74900000.png
|
Humidity_H2O-g_lin_t74900000.png
|
Humidity_NH3-g_lin_t74900000.png
|
gas-mean_t74900000.png
|
MixRt-cnd-mean_t74900000.png
|
Stab-mean_t74900000.png
|
HeatingRate_t74900000.png
|
H2O-g_lin_t74900000.png
|
H2S-g_lin_t74900000.png
|
NH3-g_lin_t74900000.png
|
H2O-s_t74900000.png
|
NH4SH-s_t74900000.png
|
NH3-s_t74900000.png
|
|
|
|
温位偏差(初期値からのずれ)
|
温位偏差(水平平均からのずれ)
|
仮温位偏差(初期値からのずれ)
|
水平風速
|
鉛直風速
|
流線関数(線型プロット)
|
凝結成分気体混合比(赤: H2O, 緑: H2S, 青: NH3)
|
凝結物混合比(赤: H2O, 緑: NH4SH, 青: NH3)
|
NH4SH の相平衡からのずれ
|
H2O 相対湿度
|
NH3 相対湿度
|
凝結成分気体混合比の水平・時間平均(赤: H2O, 緑: H2S, 青: NH3)
|
凝結物混合比の水平・時間平均(赤: H2O, 緑: NH4SH, 青: NH3)
|
安定度
|
加熱率
|
H2O 蒸気の混合比
|
H2S 蒸気の混合比
|
NH3 蒸気の混合比
|
H2O 雲と雨の混合比
|
NH4SH 雲と雨の混合比
|
NH3 雲と雨の混合比
|
|
|
PotTemp_t75000000.png
|
PotTempAnm_t75000000.png
|
VPotTemp_t75000000.png
|
VelX_t75000000.png
|
VelZ_t75000000.png
|
StrmFunc_lin_t75000000.png
|
Gas_lin_t75000000.png
|
Cloud-Rain_t75000000.png
|
EqConst_lin_t75000000.png
|
Humidity_H2O-g_lin_t75000000.png
|
Humidity_NH3-g_lin_t75000000.png
|
gas-mean_t75000000.png
|
MixRt-cnd-mean_t75000000.png
|
Stab-mean_t75000000.png
|
HeatingRate_t75000000.png
|
H2O-g_lin_t75000000.png
|
H2S-g_lin_t75000000.png
|
NH3-g_lin_t75000000.png
|
H2O-s_t75000000.png
|
NH4SH-s_t75000000.png
|
NH3-s_t75000000.png
|
|
|
PotTemp_t75100000.png
|
PotTempAnm_t75100000.png
|
VPotTemp_t75100000.png
|
VelX_t75100000.png
|
VelZ_t75100000.png
|
StrmFunc_lin_t75100000.png
|
Gas_lin_t75100000.png
|
Cloud-Rain_t75100000.png
|
EqConst_lin_t75100000.png
|
Humidity_H2O-g_lin_t75100000.png
|
Humidity_NH3-g_lin_t75100000.png
|
gas-mean_t75100000.png
|
MixRt-cnd-mean_t75100000.png
|
Stab-mean_t75100000.png
|
HeatingRate_t75100000.png
|
H2O-g_lin_t75100000.png
|
H2S-g_lin_t75100000.png
|
NH3-g_lin_t75100000.png
|
H2O-s_t75100000.png
|
NH4SH-s_t75100000.png
|
NH3-s_t75100000.png
|
|
|
PotTemp_t75200000.png
|
PotTempAnm_t75200000.png
|
VPotTemp_t75200000.png
|
VelX_t75200000.png
|
VelZ_t75200000.png
|
StrmFunc_lin_t75200000.png
|
Gas_lin_t75200000.png
|
Cloud-Rain_t75200000.png
|
EqConst_lin_t75200000.png
|
Humidity_H2O-g_lin_t75200000.png
|
Humidity_NH3-g_lin_t75200000.png
|
gas-mean_t75200000.png
|
MixRt-cnd-mean_t75200000.png
|
Stab-mean_t75200000.png
|
HeatingRate_t75200000.png
|
H2O-g_lin_t75200000.png
|
H2S-g_lin_t75200000.png
|
NH3-g_lin_t75200000.png
|
H2O-s_t75200000.png
|
NH4SH-s_t75200000.png
|
NH3-s_t75200000.png
|
|
|
PotTemp_t75300000.png
|
PotTempAnm_t75300000.png
|
VPotTemp_t75300000.png
|
VelX_t75300000.png
|
VelZ_t75300000.png
|
StrmFunc_lin_t75300000.png
|
Gas_lin_t75300000.png
|
Cloud-Rain_t75300000.png
|
EqConst_lin_t75300000.png
|
Humidity_H2O-g_lin_t75300000.png
|
Humidity_NH3-g_lin_t75300000.png
|
gas-mean_t75300000.png
|
MixRt-cnd-mean_t75300000.png
|
Stab-mean_t75300000.png
|
HeatingRate_t75300000.png
|
H2O-g_lin_t75300000.png
|
H2S-g_lin_t75300000.png
|
NH3-g_lin_t75300000.png
|
H2O-s_t75300000.png
|
NH4SH-s_t75300000.png
|
NH3-s_t75300000.png
|
|
|
PotTemp_t75400000.png
|
PotTempAnm_t75400000.png
|
VPotTemp_t75400000.png
|
VelX_t75400000.png
|
VelZ_t75400000.png
|
StrmFunc_lin_t75400000.png
|
Gas_lin_t75400000.png
|
Cloud-Rain_t75400000.png
|
EqConst_lin_t75400000.png
|
Humidity_H2O-g_lin_t75400000.png
|
Humidity_NH3-g_lin_t75400000.png
|
gas-mean_t75400000.png
|
MixRt-cnd-mean_t75400000.png
|
Stab-mean_t75400000.png
|
HeatingRate_t75400000.png
|
H2O-g_lin_t75400000.png
|
H2S-g_lin_t75400000.png
|
NH3-g_lin_t75400000.png
|
H2O-s_t75400000.png
|
NH4SH-s_t75400000.png
|
NH3-s_t75400000.png
|
|
|
PotTemp_t75500000.png
|
PotTempAnm_t75500000.png
|
VPotTemp_t75500000.png
|
VelX_t75500000.png
|
VelZ_t75500000.png
|
StrmFunc_lin_t75500000.png
|
Gas_lin_t75500000.png
|
Cloud-Rain_t75500000.png
|
EqConst_lin_t75500000.png
|
Humidity_H2O-g_lin_t75500000.png
|
Humidity_NH3-g_lin_t75500000.png
|
gas-mean_t75500000.png
|
MixRt-cnd-mean_t75500000.png
|
Stab-mean_t75500000.png
|
HeatingRate_t75500000.png
|
H2O-g_lin_t75500000.png
|
H2S-g_lin_t75500000.png
|
NH3-g_lin_t75500000.png
|
H2O-s_t75500000.png
|
NH4SH-s_t75500000.png
|
NH3-s_t75500000.png
|
|
|
PotTemp_t75600000.png
|
PotTempAnm_t75600000.png
|
VPotTemp_t75600000.png
|
VelX_t75600000.png
|
VelZ_t75600000.png
|
StrmFunc_lin_t75600000.png
|
Gas_lin_t75600000.png
|
Cloud-Rain_t75600000.png
|
EqConst_lin_t75600000.png
|
Humidity_H2O-g_lin_t75600000.png
|
Humidity_NH3-g_lin_t75600000.png
|
gas-mean_t75600000.png
|
MixRt-cnd-mean_t75600000.png
|
Stab-mean_t75600000.png
|
HeatingRate_t75600000.png
|
H2O-g_lin_t75600000.png
|
H2S-g_lin_t75600000.png
|
NH3-g_lin_t75600000.png
|
H2O-s_t75600000.png
|
NH4SH-s_t75600000.png
|
NH3-s_t75600000.png
|
|
|
PotTemp_t75700000.png
|
PotTempAnm_t75700000.png
|
VPotTemp_t75700000.png
|
VelX_t75700000.png
|
VelZ_t75700000.png
|
StrmFunc_lin_t75700000.png
|
Gas_lin_t75700000.png
|
Cloud-Rain_t75700000.png
|
EqConst_lin_t75700000.png
|
Humidity_H2O-g_lin_t75700000.png
|
Humidity_NH3-g_lin_t75700000.png
|
gas-mean_t75700000.png
|
MixRt-cnd-mean_t75700000.png
|
Stab-mean_t75700000.png
|
HeatingRate_t75700000.png
|
H2O-g_lin_t75700000.png
|
H2S-g_lin_t75700000.png
|
NH3-g_lin_t75700000.png
|
H2O-s_t75700000.png
|
NH4SH-s_t75700000.png
|
NH3-s_t75700000.png
|
|
|
PotTemp_t75800000.png
|
PotTempAnm_t75800000.png
|
VPotTemp_t75800000.png
|
VelX_t75800000.png
|
VelZ_t75800000.png
|
StrmFunc_lin_t75800000.png
|
Gas_lin_t75800000.png
|
Cloud-Rain_t75800000.png
|
EqConst_lin_t75800000.png
|
Humidity_H2O-g_lin_t75800000.png
|
Humidity_NH3-g_lin_t75800000.png
|
gas-mean_t75800000.png
|
MixRt-cnd-mean_t75800000.png
|
Stab-mean_t75800000.png
|
HeatingRate_t75800000.png
|
H2O-g_lin_t75800000.png
|
H2S-g_lin_t75800000.png
|
NH3-g_lin_t75800000.png
|
H2O-s_t75800000.png
|
NH4SH-s_t75800000.png
|
NH3-s_t75800000.png
|
|
|
PotTemp_t75900000.png
|
PotTempAnm_t75900000.png
|
VPotTemp_t75900000.png
|
VelX_t75900000.png
|
VelZ_t75900000.png
|
StrmFunc_lin_t75900000.png
|
Gas_lin_t75900000.png
|
Cloud-Rain_t75900000.png
|
EqConst_lin_t75900000.png
|
Humidity_H2O-g_lin_t75900000.png
|
Humidity_NH3-g_lin_t75900000.png
|
gas-mean_t75900000.png
|
MixRt-cnd-mean_t75900000.png
|
Stab-mean_t75900000.png
|
HeatingRate_t75900000.png
|
H2O-g_lin_t75900000.png
|
H2S-g_lin_t75900000.png
|
NH3-g_lin_t75900000.png
|
H2O-s_t75900000.png
|
NH4SH-s_t75900000.png
|
NH3-s_t75900000.png
|
|
|
|
温位偏差(初期値からのずれ)
|
温位偏差(水平平均からのずれ)
|
仮温位偏差(初期値からのずれ)
|
水平風速
|
鉛直風速
|
流線関数(線型プロット)
|
凝結成分気体混合比(赤: H2O, 緑: H2S, 青: NH3)
|
凝結物混合比(赤: H2O, 緑: NH4SH, 青: NH3)
|
NH4SH の相平衡からのずれ
|
H2O 相対湿度
|
NH3 相対湿度
|
凝結成分気体混合比の水平・時間平均(赤: H2O, 緑: H2S, 青: NH3)
|
凝結物混合比の水平・時間平均(赤: H2O, 緑: NH4SH, 青: NH3)
|
安定度
|
加熱率
|
H2O 蒸気の混合比
|
H2S 蒸気の混合比
|
NH3 蒸気の混合比
|
H2O 雲と雨の混合比
|
NH4SH 雲と雨の混合比
|
NH3 雲と雨の混合比
|
|
|
PotTemp_t76000000.png
|
PotTempAnm_t76000000.png
|
VPotTemp_t76000000.png
|
VelX_t76000000.png
|
VelZ_t76000000.png
|
StrmFunc_lin_t76000000.png
|
Gas_lin_t76000000.png
|
Cloud-Rain_t76000000.png
|
EqConst_lin_t76000000.png
|
Humidity_H2O-g_lin_t76000000.png
|
Humidity_NH3-g_lin_t76000000.png
|
gas-mean_t76000000.png
|
MixRt-cnd-mean_t76000000.png
|
Stab-mean_t76000000.png
|
HeatingRate_t76000000.png
|
H2O-g_lin_t76000000.png
|
H2S-g_lin_t76000000.png
|
NH3-g_lin_t76000000.png
|
H2O-s_t76000000.png
|
NH4SH-s_t76000000.png
|
NH3-s_t76000000.png
|
|
|
PotTemp_t76100000.png
|
PotTempAnm_t76100000.png
|
VPotTemp_t76100000.png
|
VelX_t76100000.png
|
VelZ_t76100000.png
|
StrmFunc_lin_t76100000.png
|
Gas_lin_t76100000.png
|
Cloud-Rain_t76100000.png
|
EqConst_lin_t76100000.png
|
Humidity_H2O-g_lin_t76100000.png
|
Humidity_NH3-g_lin_t76100000.png
|
gas-mean_t76100000.png
|
MixRt-cnd-mean_t76100000.png
|
Stab-mean_t76100000.png
|
HeatingRate_t76100000.png
|
H2O-g_lin_t76100000.png
|
H2S-g_lin_t76100000.png
|
NH3-g_lin_t76100000.png
|
H2O-s_t76100000.png
|
NH4SH-s_t76100000.png
|
NH3-s_t76100000.png
|
|
|
PotTemp_t76200000.png
|
PotTempAnm_t76200000.png
|
VPotTemp_t76200000.png
|
VelX_t76200000.png
|
VelZ_t76200000.png
|
StrmFunc_lin_t76200000.png
|
Gas_lin_t76200000.png
|
Cloud-Rain_t76200000.png
|
EqConst_lin_t76200000.png
|
Humidity_H2O-g_lin_t76200000.png
|
Humidity_NH3-g_lin_t76200000.png
|
gas-mean_t76200000.png
|
MixRt-cnd-mean_t76200000.png
|
Stab-mean_t76200000.png
|
HeatingRate_t76200000.png
|
H2O-g_lin_t76200000.png
|
H2S-g_lin_t76200000.png
|
NH3-g_lin_t76200000.png
|
H2O-s_t76200000.png
|
NH4SH-s_t76200000.png
|
NH3-s_t76200000.png
|
|
|
PotTemp_t76300000.png
|
PotTempAnm_t76300000.png
|
VPotTemp_t76300000.png
|
VelX_t76300000.png
|
VelZ_t76300000.png
|
StrmFunc_lin_t76300000.png
|
Gas_lin_t76300000.png
|
Cloud-Rain_t76300000.png
|
EqConst_lin_t76300000.png
|
Humidity_H2O-g_lin_t76300000.png
|
Humidity_NH3-g_lin_t76300000.png
|
gas-mean_t76300000.png
|
MixRt-cnd-mean_t76300000.png
|
Stab-mean_t76300000.png
|
HeatingRate_t76300000.png
|
H2O-g_lin_t76300000.png
|
H2S-g_lin_t76300000.png
|
NH3-g_lin_t76300000.png
|
H2O-s_t76300000.png
|
NH4SH-s_t76300000.png
|
NH3-s_t76300000.png
|
|
|
PotTemp_t76400000.png
|
PotTempAnm_t76400000.png
|
VPotTemp_t76400000.png
|
VelX_t76400000.png
|
VelZ_t76400000.png
|
StrmFunc_lin_t76400000.png
|
Gas_lin_t76400000.png
|
Cloud-Rain_t76400000.png
|
EqConst_lin_t76400000.png
|
Humidity_H2O-g_lin_t76400000.png
|
Humidity_NH3-g_lin_t76400000.png
|
gas-mean_t76400000.png
|
MixRt-cnd-mean_t76400000.png
|
Stab-mean_t76400000.png
|
HeatingRate_t76400000.png
|
H2O-g_lin_t76400000.png
|
H2S-g_lin_t76400000.png
|
NH3-g_lin_t76400000.png
|
H2O-s_t76400000.png
|
NH4SH-s_t76400000.png
|
NH3-s_t76400000.png
|
|
|
PotTemp_t76500000.png
|
PotTempAnm_t76500000.png
|
VPotTemp_t76500000.png
|
VelX_t76500000.png
|
VelZ_t76500000.png
|
StrmFunc_lin_t76500000.png
|
Gas_lin_t76500000.png
|
Cloud-Rain_t76500000.png
|
EqConst_lin_t76500000.png
|
Humidity_H2O-g_lin_t76500000.png
|
Humidity_NH3-g_lin_t76500000.png
|
gas-mean_t76500000.png
|
MixRt-cnd-mean_t76500000.png
|
Stab-mean_t76500000.png
|
HeatingRate_t76500000.png
|
H2O-g_lin_t76500000.png
|
H2S-g_lin_t76500000.png
|
NH3-g_lin_t76500000.png
|
H2O-s_t76500000.png
|
NH4SH-s_t76500000.png
|
NH3-s_t76500000.png
|
|
|
PotTemp_t76600000.png
|
PotTempAnm_t76600000.png
|
VPotTemp_t76600000.png
|
VelX_t76600000.png
|
VelZ_t76600000.png
|
StrmFunc_lin_t76600000.png
|
Gas_lin_t76600000.png
|
Cloud-Rain_t76600000.png
|
EqConst_lin_t76600000.png
|
Humidity_H2O-g_lin_t76600000.png
|
Humidity_NH3-g_lin_t76600000.png
|
gas-mean_t76600000.png
|
MixRt-cnd-mean_t76600000.png
|
Stab-mean_t76600000.png
|
HeatingRate_t76600000.png
|
H2O-g_lin_t76600000.png
|
H2S-g_lin_t76600000.png
|
NH3-g_lin_t76600000.png
|
H2O-s_t76600000.png
|
NH4SH-s_t76600000.png
|
NH3-s_t76600000.png
|
|
|
PotTemp_t76700000.png
|
PotTempAnm_t76700000.png
|
VPotTemp_t76700000.png
|
VelX_t76700000.png
|
VelZ_t76700000.png
|
StrmFunc_lin_t76700000.png
|
Gas_lin_t76700000.png
|
Cloud-Rain_t76700000.png
|
EqConst_lin_t76700000.png
|
Humidity_H2O-g_lin_t76700000.png
|
Humidity_NH3-g_lin_t76700000.png
|
gas-mean_t76700000.png
|
MixRt-cnd-mean_t76700000.png
|
Stab-mean_t76700000.png
|
HeatingRate_t76700000.png
|
H2O-g_lin_t76700000.png
|
H2S-g_lin_t76700000.png
|
NH3-g_lin_t76700000.png
|
H2O-s_t76700000.png
|
NH4SH-s_t76700000.png
|
NH3-s_t76700000.png
|
|
|
PotTemp_t76800000.png
|
PotTempAnm_t76800000.png
|
VPotTemp_t76800000.png
|
VelX_t76800000.png
|
VelZ_t76800000.png
|
StrmFunc_lin_t76800000.png
|
Gas_lin_t76800000.png
|
Cloud-Rain_t76800000.png
|
EqConst_lin_t76800000.png
|
Humidity_H2O-g_lin_t76800000.png
|
Humidity_NH3-g_lin_t76800000.png
|
gas-mean_t76800000.png
|
MixRt-cnd-mean_t76800000.png
|
Stab-mean_t76800000.png
|
HeatingRate_t76800000.png
|
H2O-g_lin_t76800000.png
|
H2S-g_lin_t76800000.png
|
NH3-g_lin_t76800000.png
|
H2O-s_t76800000.png
|
NH4SH-s_t76800000.png
|
NH3-s_t76800000.png
|
|
|
PotTemp_t76900000.png
|
PotTempAnm_t76900000.png
|
VPotTemp_t76900000.png
|
VelX_t76900000.png
|
VelZ_t76900000.png
|
StrmFunc_lin_t76900000.png
|
Gas_lin_t76900000.png
|
Cloud-Rain_t76900000.png
|
EqConst_lin_t76900000.png
|
Humidity_H2O-g_lin_t76900000.png
|
Humidity_NH3-g_lin_t76900000.png
|
gas-mean_t76900000.png
|
MixRt-cnd-mean_t76900000.png
|
Stab-mean_t76900000.png
|
HeatingRate_t76900000.png
|
H2O-g_lin_t76900000.png
|
H2S-g_lin_t76900000.png
|
NH3-g_lin_t76900000.png
|
H2O-s_t76900000.png
|
NH4SH-s_t76900000.png
|
NH3-s_t76900000.png
|
|
|
|
温位偏差(初期値からのずれ)
|
温位偏差(水平平均からのずれ)
|
仮温位偏差(初期値からのずれ)
|
水平風速
|
鉛直風速
|
流線関数(線型プロット)
|
凝結成分気体混合比(赤: H2O, 緑: H2S, 青: NH3)
|
凝結物混合比(赤: H2O, 緑: NH4SH, 青: NH3)
|
NH4SH の相平衡からのずれ
|
H2O 相対湿度
|
NH3 相対湿度
|
凝結成分気体混合比の水平・時間平均(赤: H2O, 緑: H2S, 青: NH3)
|
凝結物混合比の水平・時間平均(赤: H2O, 緑: NH4SH, 青: NH3)
|
安定度
|
加熱率
|
H2O 蒸気の混合比
|
H2S 蒸気の混合比
|
NH3 蒸気の混合比
|
H2O 雲と雨の混合比
|
NH4SH 雲と雨の混合比
|
NH3 雲と雨の混合比
|
|
|
PotTemp_t77000000.png
|
PotTempAnm_t77000000.png
|
VPotTemp_t77000000.png
|
VelX_t77000000.png
|
VelZ_t77000000.png
|
StrmFunc_lin_t77000000.png
|
Gas_lin_t77000000.png
|
Cloud-Rain_t77000000.png
|
EqConst_lin_t77000000.png
|
Humidity_H2O-g_lin_t77000000.png
|
Humidity_NH3-g_lin_t77000000.png
|
gas-mean_t77000000.png
|
MixRt-cnd-mean_t77000000.png
|
Stab-mean_t77000000.png
|
HeatingRate_t77000000.png
|
H2O-g_lin_t77000000.png
|
H2S-g_lin_t77000000.png
|
NH3-g_lin_t77000000.png
|
H2O-s_t77000000.png
|
NH4SH-s_t77000000.png
|
NH3-s_t77000000.png
|
|
|
PotTemp_t77100000.png
|
PotTempAnm_t77100000.png
|
VPotTemp_t77100000.png
|
VelX_t77100000.png
|
VelZ_t77100000.png
|
StrmFunc_lin_t77100000.png
|
Gas_lin_t77100000.png
|
Cloud-Rain_t77100000.png
|
EqConst_lin_t77100000.png
|
Humidity_H2O-g_lin_t77100000.png
|
Humidity_NH3-g_lin_t77100000.png
|
gas-mean_t77100000.png
|
MixRt-cnd-mean_t77100000.png
|
Stab-mean_t77100000.png
|
HeatingRate_t77100000.png
|
H2O-g_lin_t77100000.png
|
H2S-g_lin_t77100000.png
|
NH3-g_lin_t77100000.png
|
H2O-s_t77100000.png
|
NH4SH-s_t77100000.png
|
NH3-s_t77100000.png
|
|
|
PotTemp_t77200000.png
|
PotTempAnm_t77200000.png
|
VPotTemp_t77200000.png
|
VelX_t77200000.png
|
VelZ_t77200000.png
|
StrmFunc_lin_t77200000.png
|
Gas_lin_t77200000.png
|
Cloud-Rain_t77200000.png
|
EqConst_lin_t77200000.png
|
Humidity_H2O-g_lin_t77200000.png
|
Humidity_NH3-g_lin_t77200000.png
|
gas-mean_t77200000.png
|
MixRt-cnd-mean_t77200000.png
|
Stab-mean_t77200000.png
|
HeatingRate_t77200000.png
|
H2O-g_lin_t77200000.png
|
H2S-g_lin_t77200000.png
|
NH3-g_lin_t77200000.png
|
H2O-s_t77200000.png
|
NH4SH-s_t77200000.png
|
NH3-s_t77200000.png
|
|
|
PotTemp_t77300000.png
|
PotTempAnm_t77300000.png
|
VPotTemp_t77300000.png
|
VelX_t77300000.png
|
VelZ_t77300000.png
|
StrmFunc_lin_t77300000.png
|
Gas_lin_t77300000.png
|
Cloud-Rain_t77300000.png
|
EqConst_lin_t77300000.png
|
Humidity_H2O-g_lin_t77300000.png
|
Humidity_NH3-g_lin_t77300000.png
|
gas-mean_t77300000.png
|
MixRt-cnd-mean_t77300000.png
|
Stab-mean_t77300000.png
|
HeatingRate_t77300000.png
|
H2O-g_lin_t77300000.png
|
H2S-g_lin_t77300000.png
|
NH3-g_lin_t77300000.png
|
H2O-s_t77300000.png
|
NH4SH-s_t77300000.png
|
NH3-s_t77300000.png
|
|
|
PotTemp_t77400000.png
|
PotTempAnm_t77400000.png
|
VPotTemp_t77400000.png
|
VelX_t77400000.png
|
VelZ_t77400000.png
|
StrmFunc_lin_t77400000.png
|
Gas_lin_t77400000.png
|
Cloud-Rain_t77400000.png
|
EqConst_lin_t77400000.png
|
Humidity_H2O-g_lin_t77400000.png
|
Humidity_NH3-g_lin_t77400000.png
|
gas-mean_t77400000.png
|
MixRt-cnd-mean_t77400000.png
|
Stab-mean_t77400000.png
|
HeatingRate_t77400000.png
|
H2O-g_lin_t77400000.png
|
H2S-g_lin_t77400000.png
|
NH3-g_lin_t77400000.png
|
H2O-s_t77400000.png
|
NH4SH-s_t77400000.png
|
NH3-s_t77400000.png
|
|
|
PotTemp_t77500000.png
|
PotTempAnm_t77500000.png
|
VPotTemp_t77500000.png
|
VelX_t77500000.png
|
VelZ_t77500000.png
|
StrmFunc_lin_t77500000.png
|
Gas_lin_t77500000.png
|
Cloud-Rain_t77500000.png
|
EqConst_lin_t77500000.png
|
Humidity_H2O-g_lin_t77500000.png
|
Humidity_NH3-g_lin_t77500000.png
|
gas-mean_t77500000.png
|
MixRt-cnd-mean_t77500000.png
|
Stab-mean_t77500000.png
|
HeatingRate_t77500000.png
|
H2O-g_lin_t77500000.png
|
H2S-g_lin_t77500000.png
|
NH3-g_lin_t77500000.png
|
H2O-s_t77500000.png
|
NH4SH-s_t77500000.png
|
NH3-s_t77500000.png
|
|
|
PotTemp_t77600000.png
|
PotTempAnm_t77600000.png
|
VPotTemp_t77600000.png
|
VelX_t77600000.png
|
VelZ_t77600000.png
|
StrmFunc_lin_t77600000.png
|
Gas_lin_t77600000.png
|
Cloud-Rain_t77600000.png
|
EqConst_lin_t77600000.png
|
Humidity_H2O-g_lin_t77600000.png
|
Humidity_NH3-g_lin_t77600000.png
|
gas-mean_t77600000.png
|
MixRt-cnd-mean_t77600000.png
|
Stab-mean_t77600000.png
|
HeatingRate_t77600000.png
|
H2O-g_lin_t77600000.png
|
H2S-g_lin_t77600000.png
|
NH3-g_lin_t77600000.png
|
H2O-s_t77600000.png
|
NH4SH-s_t77600000.png
|
NH3-s_t77600000.png
|
|
|
PotTemp_t77700000.png
|
PotTempAnm_t77700000.png
|
VPotTemp_t77700000.png
|
VelX_t77700000.png
|
VelZ_t77700000.png
|
StrmFunc_lin_t77700000.png
|
Gas_lin_t77700000.png
|
Cloud-Rain_t77700000.png
|
EqConst_lin_t77700000.png
|
Humidity_H2O-g_lin_t77700000.png
|
Humidity_NH3-g_lin_t77700000.png
|
gas-mean_t77700000.png
|
MixRt-cnd-mean_t77700000.png
|
Stab-mean_t77700000.png
|
HeatingRate_t77700000.png
|
H2O-g_lin_t77700000.png
|
H2S-g_lin_t77700000.png
|
NH3-g_lin_t77700000.png
|
H2O-s_t77700000.png
|
NH4SH-s_t77700000.png
|
NH3-s_t77700000.png
|
|
|
PotTemp_t77800000.png
|
PotTempAnm_t77800000.png
|
VPotTemp_t77800000.png
|
VelX_t77800000.png
|
VelZ_t77800000.png
|
StrmFunc_lin_t77800000.png
|
Gas_lin_t77800000.png
|
Cloud-Rain_t77800000.png
|
EqConst_lin_t77800000.png
|
Humidity_H2O-g_lin_t77800000.png
|
Humidity_NH3-g_lin_t77800000.png
|
gas-mean_t77800000.png
|
MixRt-cnd-mean_t77800000.png
|
Stab-mean_t77800000.png
|
HeatingRate_t77800000.png
|
H2O-g_lin_t77800000.png
|
H2S-g_lin_t77800000.png
|
NH3-g_lin_t77800000.png
|
H2O-s_t77800000.png
|
NH4SH-s_t77800000.png
|
NH3-s_t77800000.png
|
|
|
PotTemp_t77900000.png
|
PotTempAnm_t77900000.png
|
VPotTemp_t77900000.png
|
VelX_t77900000.png
|
VelZ_t77900000.png
|
StrmFunc_lin_t77900000.png
|
Gas_lin_t77900000.png
|
Cloud-Rain_t77900000.png
|
EqConst_lin_t77900000.png
|
Humidity_H2O-g_lin_t77900000.png
|
Humidity_NH3-g_lin_t77900000.png
|
gas-mean_t77900000.png
|
MixRt-cnd-mean_t77900000.png
|
Stab-mean_t77900000.png
|
HeatingRate_t77900000.png
|
H2O-g_lin_t77900000.png
|
H2S-g_lin_t77900000.png
|
NH3-g_lin_t77900000.png
|
H2O-s_t77900000.png
|
NH4SH-s_t77900000.png
|
NH3-s_t77900000.png
|
|
|
|
温位偏差(初期値からのずれ)
|
温位偏差(水平平均からのずれ)
|
仮温位偏差(初期値からのずれ)
|
水平風速
|
鉛直風速
|
流線関数(線型プロット)
|
凝結成分気体混合比(赤: H2O, 緑: H2S, 青: NH3)
|
凝結物混合比(赤: H2O, 緑: NH4SH, 青: NH3)
|
NH4SH の相平衡からのずれ
|
H2O 相対湿度
|
NH3 相対湿度
|
凝結成分気体混合比の水平・時間平均(赤: H2O, 緑: H2S, 青: NH3)
|
凝結物混合比の水平・時間平均(赤: H2O, 緑: NH4SH, 青: NH3)
|
安定度
|
加熱率
|
H2O 蒸気の混合比
|
H2S 蒸気の混合比
|
NH3 蒸気の混合比
|
H2O 雲と雨の混合比
|
NH4SH 雲と雨の混合比
|
NH3 雲と雨の混合比
|
|
|
PotTemp_t78000000.png
|
PotTempAnm_t78000000.png
|
VPotTemp_t78000000.png
|
VelX_t78000000.png
|
VelZ_t78000000.png
|
StrmFunc_lin_t78000000.png
|
Gas_lin_t78000000.png
|
Cloud-Rain_t78000000.png
|
EqConst_lin_t78000000.png
|
Humidity_H2O-g_lin_t78000000.png
|
Humidity_NH3-g_lin_t78000000.png
|
gas-mean_t78000000.png
|
MixRt-cnd-mean_t78000000.png
|
Stab-mean_t78000000.png
|
HeatingRate_t78000000.png
|
H2O-g_lin_t78000000.png
|
H2S-g_lin_t78000000.png
|
NH3-g_lin_t78000000.png
|
H2O-s_t78000000.png
|
NH4SH-s_t78000000.png
|
NH3-s_t78000000.png
|
|
|
PotTemp_t78100000.png
|
PotTempAnm_t78100000.png
|
VPotTemp_t78100000.png
|
VelX_t78100000.png
|
VelZ_t78100000.png
|
StrmFunc_lin_t78100000.png
|
Gas_lin_t78100000.png
|
Cloud-Rain_t78100000.png
|
EqConst_lin_t78100000.png
|
Humidity_H2O-g_lin_t78100000.png
|
Humidity_NH3-g_lin_t78100000.png
|
gas-mean_t78100000.png
|
MixRt-cnd-mean_t78100000.png
|
Stab-mean_t78100000.png
|
HeatingRate_t78100000.png
|
H2O-g_lin_t78100000.png
|
H2S-g_lin_t78100000.png
|
NH3-g_lin_t78100000.png
|
H2O-s_t78100000.png
|
NH4SH-s_t78100000.png
|
NH3-s_t78100000.png
|
|
|
PotTemp_t78200000.png
|
PotTempAnm_t78200000.png
|
VPotTemp_t78200000.png
|
VelX_t78200000.png
|
VelZ_t78200000.png
|
StrmFunc_lin_t78200000.png
|
Gas_lin_t78200000.png
|
Cloud-Rain_t78200000.png
|
EqConst_lin_t78200000.png
|
Humidity_H2O-g_lin_t78200000.png
|
Humidity_NH3-g_lin_t78200000.png
|
gas-mean_t78200000.png
|
MixRt-cnd-mean_t78200000.png
|
Stab-mean_t78200000.png
|
HeatingRate_t78200000.png
|
H2O-g_lin_t78200000.png
|
H2S-g_lin_t78200000.png
|
NH3-g_lin_t78200000.png
|
H2O-s_t78200000.png
|
NH4SH-s_t78200000.png
|
NH3-s_t78200000.png
|
|
|
PotTemp_t78300000.png
|
PotTempAnm_t78300000.png
|
VPotTemp_t78300000.png
|
VelX_t78300000.png
|
VelZ_t78300000.png
|
StrmFunc_lin_t78300000.png
|
Gas_lin_t78300000.png
|
Cloud-Rain_t78300000.png
|
EqConst_lin_t78300000.png
|
Humidity_H2O-g_lin_t78300000.png
|
Humidity_NH3-g_lin_t78300000.png
|
gas-mean_t78300000.png
|
MixRt-cnd-mean_t78300000.png
|
Stab-mean_t78300000.png
|
HeatingRate_t78300000.png
|
H2O-g_lin_t78300000.png
|
H2S-g_lin_t78300000.png
|
NH3-g_lin_t78300000.png
|
H2O-s_t78300000.png
|
NH4SH-s_t78300000.png
|
NH3-s_t78300000.png
|
|
|
PotTemp_t78400000.png
|
PotTempAnm_t78400000.png
|
VPotTemp_t78400000.png
|
VelX_t78400000.png
|
VelZ_t78400000.png
|
StrmFunc_lin_t78400000.png
|
Gas_lin_t78400000.png
|
Cloud-Rain_t78400000.png
|
EqConst_lin_t78400000.png
|
Humidity_H2O-g_lin_t78400000.png
|
Humidity_NH3-g_lin_t78400000.png
|
gas-mean_t78400000.png
|
MixRt-cnd-mean_t78400000.png
|
Stab-mean_t78400000.png
|
HeatingRate_t78400000.png
|
H2O-g_lin_t78400000.png
|
H2S-g_lin_t78400000.png
|
NH3-g_lin_t78400000.png
|
H2O-s_t78400000.png
|
NH4SH-s_t78400000.png
|
NH3-s_t78400000.png
|
|
|
PotTemp_t78500000.png
|
PotTempAnm_t78500000.png
|
VPotTemp_t78500000.png
|
VelX_t78500000.png
|
VelZ_t78500000.png
|
StrmFunc_lin_t78500000.png
|
Gas_lin_t78500000.png
|
Cloud-Rain_t78500000.png
|
EqConst_lin_t78500000.png
|
Humidity_H2O-g_lin_t78500000.png
|
Humidity_NH3-g_lin_t78500000.png
|
gas-mean_t78500000.png
|
MixRt-cnd-mean_t78500000.png
|
Stab-mean_t78500000.png
|
HeatingRate_t78500000.png
|
H2O-g_lin_t78500000.png
|
H2S-g_lin_t78500000.png
|
NH3-g_lin_t78500000.png
|
H2O-s_t78500000.png
|
NH4SH-s_t78500000.png
|
NH3-s_t78500000.png
|
|
|
PotTemp_t78600000.png
|
PotTempAnm_t78600000.png
|
VPotTemp_t78600000.png
|
VelX_t78600000.png
|
VelZ_t78600000.png
|
StrmFunc_lin_t78600000.png
|
Gas_lin_t78600000.png
|
Cloud-Rain_t78600000.png
|
EqConst_lin_t78600000.png
|
Humidity_H2O-g_lin_t78600000.png
|
Humidity_NH3-g_lin_t78600000.png
|
gas-mean_t78600000.png
|
MixRt-cnd-mean_t78600000.png
|
Stab-mean_t78600000.png
|
HeatingRate_t78600000.png
|
H2O-g_lin_t78600000.png
|
H2S-g_lin_t78600000.png
|
NH3-g_lin_t78600000.png
|
H2O-s_t78600000.png
|
NH4SH-s_t78600000.png
|
NH3-s_t78600000.png
|
|
|
PotTemp_t78700000.png
|
PotTempAnm_t78700000.png
|
VPotTemp_t78700000.png
|
VelX_t78700000.png
|
VelZ_t78700000.png
|
StrmFunc_lin_t78700000.png
|
Gas_lin_t78700000.png
|
Cloud-Rain_t78700000.png
|
EqConst_lin_t78700000.png
|
Humidity_H2O-g_lin_t78700000.png
|
Humidity_NH3-g_lin_t78700000.png
|
gas-mean_t78700000.png
|
MixRt-cnd-mean_t78700000.png
|
Stab-mean_t78700000.png
|
HeatingRate_t78700000.png
|
H2O-g_lin_t78700000.png
|
H2S-g_lin_t78700000.png
|
NH3-g_lin_t78700000.png
|
H2O-s_t78700000.png
|
NH4SH-s_t78700000.png
|
NH3-s_t78700000.png
|
|
|
PotTemp_t78800000.png
|
PotTempAnm_t78800000.png
|
VPotTemp_t78800000.png
|
VelX_t78800000.png
|
VelZ_t78800000.png
|
StrmFunc_lin_t78800000.png
|
Gas_lin_t78800000.png
|
Cloud-Rain_t78800000.png
|
EqConst_lin_t78800000.png
|
Humidity_H2O-g_lin_t78800000.png
|
Humidity_NH3-g_lin_t78800000.png
|
gas-mean_t78800000.png
|
MixRt-cnd-mean_t78800000.png
|
Stab-mean_t78800000.png
|
HeatingRate_t78800000.png
|
H2O-g_lin_t78800000.png
|
H2S-g_lin_t78800000.png
|
NH3-g_lin_t78800000.png
|
H2O-s_t78800000.png
|
NH4SH-s_t78800000.png
|
NH3-s_t78800000.png
|
|
|
PotTemp_t78900000.png
|
PotTempAnm_t78900000.png
|
VPotTemp_t78900000.png
|
VelX_t78900000.png
|
VelZ_t78900000.png
|
StrmFunc_lin_t78900000.png
|
Gas_lin_t78900000.png
|
Cloud-Rain_t78900000.png
|
EqConst_lin_t78900000.png
|
Humidity_H2O-g_lin_t78900000.png
|
Humidity_NH3-g_lin_t78900000.png
|
gas-mean_t78900000.png
|
MixRt-cnd-mean_t78900000.png
|
Stab-mean_t78900000.png
|
HeatingRate_t78900000.png
|
H2O-g_lin_t78900000.png
|
H2S-g_lin_t78900000.png
|
NH3-g_lin_t78900000.png
|
H2O-s_t78900000.png
|
NH4SH-s_t78900000.png
|
NH3-s_t78900000.png
|
|
|
|
温位偏差(初期値からのずれ)
|
温位偏差(水平平均からのずれ)
|
仮温位偏差(初期値からのずれ)
|
水平風速
|
鉛直風速
|
流線関数(線型プロット)
|
凝結成分気体混合比(赤: H2O, 緑: H2S, 青: NH3)
|
凝結物混合比(赤: H2O, 緑: NH4SH, 青: NH3)
|
NH4SH の相平衡からのずれ
|
H2O 相対湿度
|
NH3 相対湿度
|
凝結成分気体混合比の水平・時間平均(赤: H2O, 緑: H2S, 青: NH3)
|
凝結物混合比の水平・時間平均(赤: H2O, 緑: NH4SH, 青: NH3)
|
安定度
|
加熱率
|
H2O 蒸気の混合比
|
H2S 蒸気の混合比
|
NH3 蒸気の混合比
|
H2O 雲と雨の混合比
|
NH4SH 雲と雨の混合比
|
NH3 雲と雨の混合比
|
|
|
PotTemp_t79000000.png
|
PotTempAnm_t79000000.png
|
VPotTemp_t79000000.png
|
VelX_t79000000.png
|
VelZ_t79000000.png
|
StrmFunc_lin_t79000000.png
|
Gas_lin_t79000000.png
|
Cloud-Rain_t79000000.png
|
EqConst_lin_t79000000.png
|
Humidity_H2O-g_lin_t79000000.png
|
Humidity_NH3-g_lin_t79000000.png
|
gas-mean_t79000000.png
|
MixRt-cnd-mean_t79000000.png
|
Stab-mean_t79000000.png
|
HeatingRate_t79000000.png
|
H2O-g_lin_t79000000.png
|
H2S-g_lin_t79000000.png
|
NH3-g_lin_t79000000.png
|
H2O-s_t79000000.png
|
NH4SH-s_t79000000.png
|
NH3-s_t79000000.png
|
|
|
PotTemp_t79100000.png
|
PotTempAnm_t79100000.png
|
VPotTemp_t79100000.png
|
VelX_t79100000.png
|
VelZ_t79100000.png
|
StrmFunc_lin_t79100000.png
|
Gas_lin_t79100000.png
|
Cloud-Rain_t79100000.png
|
EqConst_lin_t79100000.png
|
Humidity_H2O-g_lin_t79100000.png
|
Humidity_NH3-g_lin_t79100000.png
|
gas-mean_t79100000.png
|
MixRt-cnd-mean_t79100000.png
|
Stab-mean_t79100000.png
|
HeatingRate_t79100000.png
|
H2O-g_lin_t79100000.png
|
H2S-g_lin_t79100000.png
|
NH3-g_lin_t79100000.png
|
H2O-s_t79100000.png
|
NH4SH-s_t79100000.png
|
NH3-s_t79100000.png
|
|
|
PotTemp_t79200000.png
|
PotTempAnm_t79200000.png
|
VPotTemp_t79200000.png
|
VelX_t79200000.png
|
VelZ_t79200000.png
|
StrmFunc_lin_t79200000.png
|
Gas_lin_t79200000.png
|
Cloud-Rain_t79200000.png
|
EqConst_lin_t79200000.png
|
Humidity_H2O-g_lin_t79200000.png
|
Humidity_NH3-g_lin_t79200000.png
|
gas-mean_t79200000.png
|
MixRt-cnd-mean_t79200000.png
|
Stab-mean_t79200000.png
|
HeatingRate_t79200000.png
|
H2O-g_lin_t79200000.png
|
H2S-g_lin_t79200000.png
|
NH3-g_lin_t79200000.png
|
H2O-s_t79200000.png
|
NH4SH-s_t79200000.png
|
NH3-s_t79200000.png
|
|
|
PotTemp_t79300000.png
|
PotTempAnm_t79300000.png
|
VPotTemp_t79300000.png
|
VelX_t79300000.png
|
VelZ_t79300000.png
|
StrmFunc_lin_t79300000.png
|
Gas_lin_t79300000.png
|
Cloud-Rain_t79300000.png
|
EqConst_lin_t79300000.png
|
Humidity_H2O-g_lin_t79300000.png
|
Humidity_NH3-g_lin_t79300000.png
|
gas-mean_t79300000.png
|
MixRt-cnd-mean_t79300000.png
|
Stab-mean_t79300000.png
|
HeatingRate_t79300000.png
|
H2O-g_lin_t79300000.png
|
H2S-g_lin_t79300000.png
|
NH3-g_lin_t79300000.png
|
H2O-s_t79300000.png
|
NH4SH-s_t79300000.png
|
NH3-s_t79300000.png
|
|
|
PotTemp_t79400000.png
|
PotTempAnm_t79400000.png
|
VPotTemp_t79400000.png
|
VelX_t79400000.png
|
VelZ_t79400000.png
|
StrmFunc_lin_t79400000.png
|
Gas_lin_t79400000.png
|
Cloud-Rain_t79400000.png
|
EqConst_lin_t79400000.png
|
Humidity_H2O-g_lin_t79400000.png
|
Humidity_NH3-g_lin_t79400000.png
|
gas-mean_t79400000.png
|
MixRt-cnd-mean_t79400000.png
|
Stab-mean_t79400000.png
|
HeatingRate_t79400000.png
|
H2O-g_lin_t79400000.png
|
H2S-g_lin_t79400000.png
|
NH3-g_lin_t79400000.png
|
H2O-s_t79400000.png
|
NH4SH-s_t79400000.png
|
NH3-s_t79400000.png
|
|
|
PotTemp_t79500000.png
|
PotTempAnm_t79500000.png
|
VPotTemp_t79500000.png
|
VelX_t79500000.png
|
VelZ_t79500000.png
|
StrmFunc_lin_t79500000.png
|
Gas_lin_t79500000.png
|
Cloud-Rain_t79500000.png
|
EqConst_lin_t79500000.png
|
Humidity_H2O-g_lin_t79500000.png
|
Humidity_NH3-g_lin_t79500000.png
|
gas-mean_t79500000.png
|
MixRt-cnd-mean_t79500000.png
|
Stab-mean_t79500000.png
|
HeatingRate_t79500000.png
|
H2O-g_lin_t79500000.png
|
H2S-g_lin_t79500000.png
|
NH3-g_lin_t79500000.png
|
H2O-s_t79500000.png
|
NH4SH-s_t79500000.png
|
NH3-s_t79500000.png
|
|
|
PotTemp_t79600000.png
|
PotTempAnm_t79600000.png
|
VPotTemp_t79600000.png
|
VelX_t79600000.png
|
VelZ_t79600000.png
|
StrmFunc_lin_t79600000.png
|
Gas_lin_t79600000.png
|
Cloud-Rain_t79600000.png
|
EqConst_lin_t79600000.png
|
Humidity_H2O-g_lin_t79600000.png
|
Humidity_NH3-g_lin_t79600000.png
|
gas-mean_t79600000.png
|
MixRt-cnd-mean_t79600000.png
|
Stab-mean_t79600000.png
|
HeatingRate_t79600000.png
|
H2O-g_lin_t79600000.png
|
H2S-g_lin_t79600000.png
|
NH3-g_lin_t79600000.png
|
H2O-s_t79600000.png
|
NH4SH-s_t79600000.png
|
NH3-s_t79600000.png
|
|
|
PotTemp_t79700000.png
|
PotTempAnm_t79700000.png
|
VPotTemp_t79700000.png
|
VelX_t79700000.png
|
VelZ_t79700000.png
|
StrmFunc_lin_t79700000.png
|
Gas_lin_t79700000.png
|
Cloud-Rain_t79700000.png
|
EqConst_lin_t79700000.png
|
Humidity_H2O-g_lin_t79700000.png
|
Humidity_NH3-g_lin_t79700000.png
|
gas-mean_t79700000.png
|
MixRt-cnd-mean_t79700000.png
|
Stab-mean_t79700000.png
|
HeatingRate_t79700000.png
|
H2O-g_lin_t79700000.png
|
H2S-g_lin_t79700000.png
|
NH3-g_lin_t79700000.png
|
H2O-s_t79700000.png
|
NH4SH-s_t79700000.png
|
NH3-s_t79700000.png
|
|
|
PotTemp_t79800000.png
|
PotTempAnm_t79800000.png
|
VPotTemp_t79800000.png
|
VelX_t79800000.png
|
VelZ_t79800000.png
|
StrmFunc_lin_t79800000.png
|
Gas_lin_t79800000.png
|
Cloud-Rain_t79800000.png
|
EqConst_lin_t79800000.png
|
Humidity_H2O-g_lin_t79800000.png
|
Humidity_NH3-g_lin_t79800000.png
|
gas-mean_t79800000.png
|
MixRt-cnd-mean_t79800000.png
|
Stab-mean_t79800000.png
|
HeatingRate_t79800000.png
|
H2O-g_lin_t79800000.png
|
H2S-g_lin_t79800000.png
|
NH3-g_lin_t79800000.png
|
H2O-s_t79800000.png
|
NH4SH-s_t79800000.png
|
NH3-s_t79800000.png
|
|
|
PotTemp_t79900000.png
|
PotTempAnm_t79900000.png
|
VPotTemp_t79900000.png
|
VelX_t79900000.png
|
VelZ_t79900000.png
|
StrmFunc_lin_t79900000.png
|
Gas_lin_t79900000.png
|
Cloud-Rain_t79900000.png
|
EqConst_lin_t79900000.png
|
Humidity_H2O-g_lin_t79900000.png
|
Humidity_NH3-g_lin_t79900000.png
|
gas-mean_t79900000.png
|
MixRt-cnd-mean_t79900000.png
|
Stab-mean_t79900000.png
|
HeatingRate_t79900000.png
|
H2O-g_lin_t79900000.png
|
H2S-g_lin_t79900000.png
|
NH3-g_lin_t79900000.png
|
H2O-s_t79900000.png
|
NH4SH-s_t79900000.png
|
NH3-s_t79900000.png
|
|
|
|
|
|
|
|
|
|
|
|
|
|
|
|
|
|
|
|
|
|
|
|
|
|